EasyManua.ls Logo

Philips CED1700 - Whats in the box

Philips CED1700
18 pages
Print Icon
To Next Page IconTo Next Page
To Next Page IconTo Next Page
To Previous Page IconTo Previous Page
To Previous Page IconTo Previous Page
Loading...
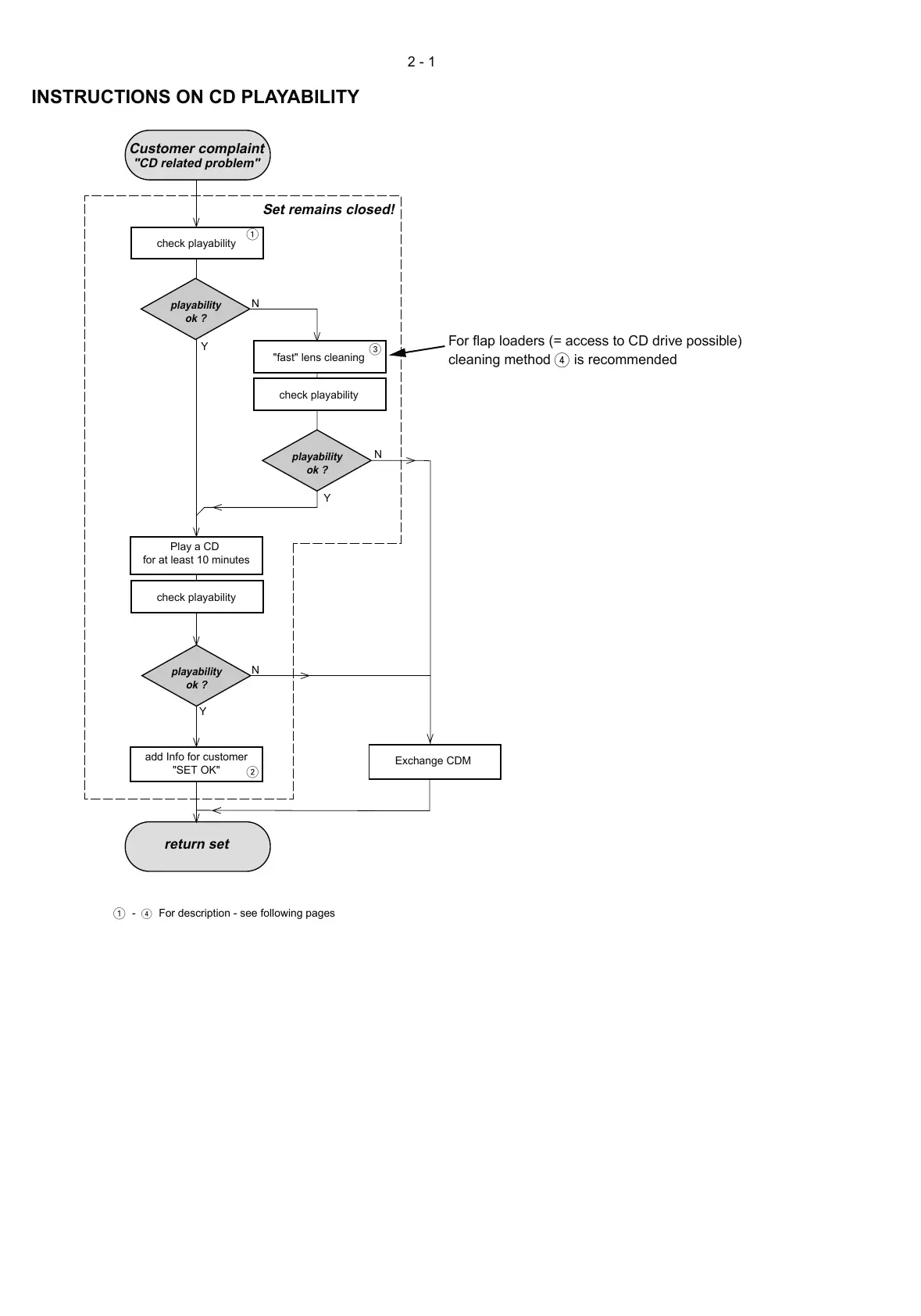
Set remains closed!
N
Y
Play a CD
for at least 10 minutes
Y
playability
ok ?
N
playability
ok ?
add Info for customer
"SET OK"
check playability
N
Y
playability
ok ?
check playability
check playability
return set
Customer complaint
"CD related problem"
"fast" lens cleaning
1
2
3
For flap loaders (= access to CD drive possible)
cleaning method
4 is recommended
INSTRUCTIONS ON CD PLAYABILITY
2 - 1
Exchange CDM
1 - 4 For description - see following pages
All manuals and user guides at all-guides.com

Other manuals for Philips CED1700

Related product manuals