EasyManua.ls Logo

Philips DVP3000K - Page 14

Philips DVP3000K
53 pages
Print Icon
To Next Page IconTo Next Page
To Next Page IconTo Next Page
To Previous Page IconTo Previous Page
To Previous Page IconTo Previous Page
Loading...
4-4
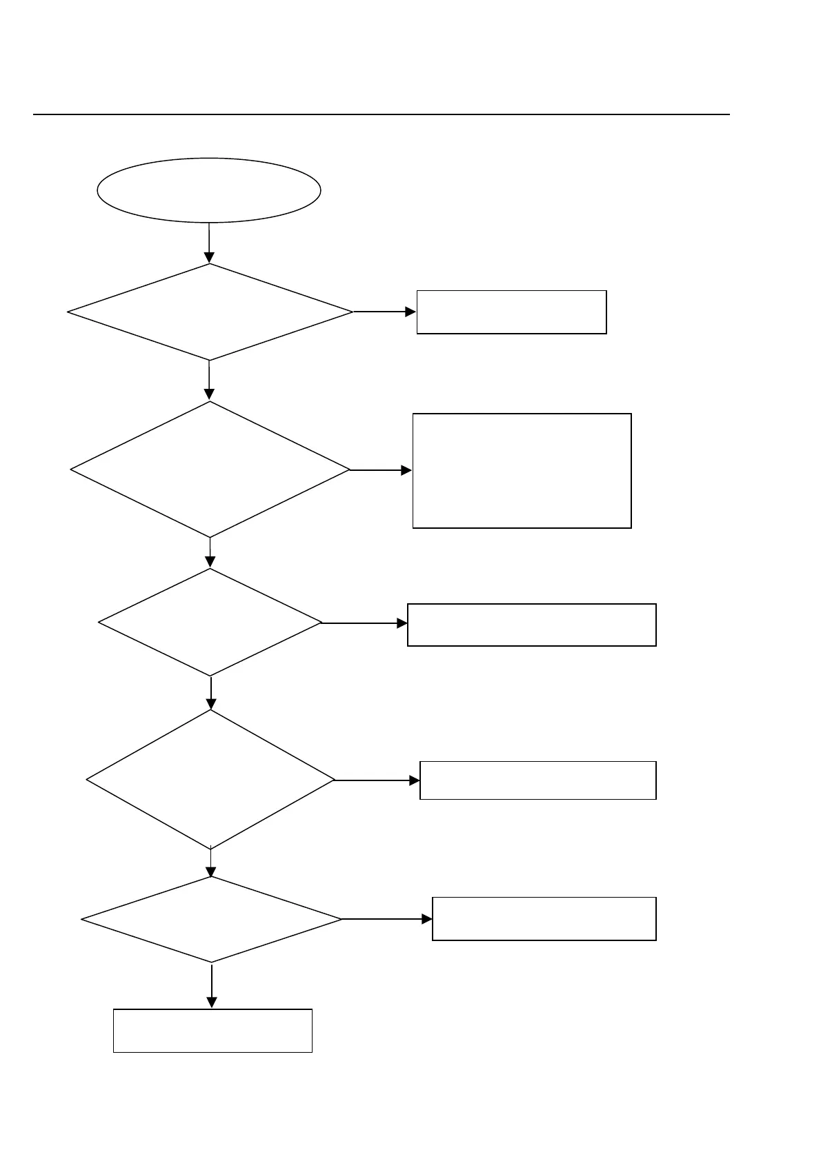
Disc cannot be read.
No
Yes
No
Yes
No
Yes
Yes
No
No
Yes
Disc cannot be read.
C heck the loaded circuit
1.C heck voltage on pin 44 of U3 varies
betw een 0 and 3.3V:
Æ3.3V for VCD
Æ0V for DVD
2.C heck w hether peripheral com ponents
are eroded or defect
C heck the FFC connection
betw een 24P and the loader.
C heck U3 and peripheral com ponents
Re-solder or replace the defective parts
C heck the connection
betw een U3
Correct connection
R eplace U3 or loader.
Yes
C heck w hether there is lase
r
voltage (2V for V C D and 2.2V fo
r
DVD) on Collector of Q8 &Q 9
C heck if there is R FO signal on
pin8 of CN2. (The normal RFO
signal is a clear reticulated wave)
Trouble shooting chart
C heck U 3, U6, and
peripheral com ponents are
eroded or badly soldered.
www.freeservicemanuals.info
World of Free Manuals

Related product manuals