EasyManua.ls Logo

Philips DVP3880KX - Troubleshooting Guide; Spindle Motor Operation Failure

Philips DVP3880KX
44 pages
Print Icon
To Next Page IconTo Next Page
To Next Page IconTo Next Page
To Previous Page IconTo Previous Page
To Previous Page IconTo Previous Page
Loading...
4-1
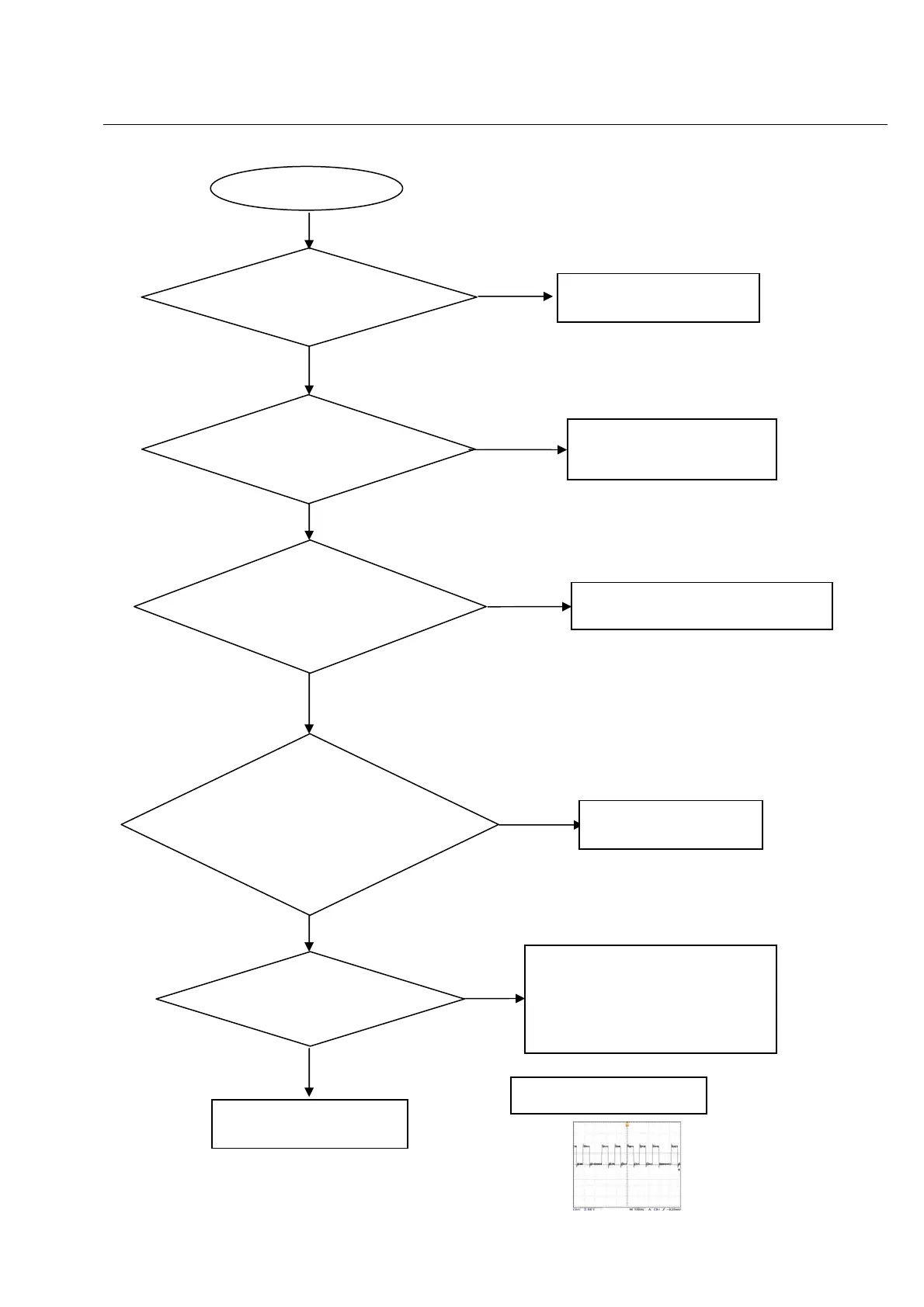
Spindle motor does not move
Yes
Yes
No
No
No
No
Yes
Check whether “MO_VCC”
(+5V)
voltage is normal.
Correct connection
Check the MO_VCC power
supply
Check/Replace Q5,Q6,Q7,Q8.
Check/ Replace U20.
Check opu focus
1. Check U20 pin17 FOCUS_PWM
signals
2.If there are F+, F-, T+ and T- signals
output from U2.
Check/Replace the loader
Yes
Yes
No
Go
Check whether laser voltage
(1.9V for CD & 2.4V for DVD)
on L9 and L10
Check the FFC connection
between 24P and the loader.
1.Whether voltage on pin 15of U20
varies between 0 and 3.3V (3.3V for
CD and 0V for DVD),
2.Whether peripheral components
are eroded or badly soldered.
Trouble shooting chart
Motor no move
FOCUS_PWN waveform

Related product manuals