EasyManua.ls Logo

Philips DVP3880KX - Page 30

Philips DVP3880KX
44 pages
Print Icon
To Next Page IconTo Next Page
To Next Page IconTo Next Page
To Previous Page IconTo Previous Page
To Previous Page IconTo Previous Page
Loading...
A
A
B
B
C
C
D
D
E
E
1 1
2 2
3 3
4 4
GND
* CAUTION :
PLEASE USE THE PARTS HAVING THE DESIGNATED PARTS NUMBER WITHOUT FAIL.
THE PARTS MARKED WITH ARE IMPORTANT PARTS ON THE SAFETY.
AC INPUT
+
1000uF/16V
C507
+
1000uF/16V
C507
R516
22
R516
22
D501
1N4007
D501
1N4007
CY501
1000PF/250VAC
CY501
1000PF/250VAC
L502
6.8uH
L502
6.8uH
1 2
L503
20mH
L503
20mH
R502
300K
R502
300K
L501
680UH
L501
680UH
12
CX501
0.1uF/275Vac
CX501
0.1uF/275Vac
U502
PC123X92
U502
PC123X92
12
43
U503
TL431
U503
TL431
2
1
3
D510
18HSC
D510
18HSC
C510
0.1uF/63V
C510
0.1uF/63V
D504
1N4007
D504
1N4007
F501
FUSE_2A250V/2W 10 Ohm
F501
FUSE_2A250V/2W 10 Ohm
C511
0.1uF/63V
C511
0.1uF/63V
R509
220 1/6w
R509
220 1/6w
D502
1N4007
D502
1N4007
C504
103/400V
C504
103/400V
U501
VIP17/VIP27
U501
VIP17/VIP27
FB
4
BR
5
GND
1
Vdd
2
Drain
8
CONT
3
Drain
7
+
10uF/400V
C501
+
10uF/400V
C501
R507
11.3k 1%
R507
11.3k 1%
D507
FR107
D507
FR107
T501T501
10
11
1
4
6
8
2
5
9
D508
FR102
D508
FR102
D509
SB360
D509
SB360
R503
300K
R503
300K
+
C509
47uF/50V
+
C509
47uF/50V
+
470uF/16V
C508
+
470uF/16V
C508
FB501
FB
FB501
FB
RV501
VTC 470 OHM
RV501
VTC 470 OHM
CON503
6X2.5 HEADER
CON503
6X2.5 HEADER
+5V
1
+5V
2
GND
3
+12V
4
GND
5
CON502
AC INPUT
CON502
AC INPUT
+
1
+
2
D503
1N4007
D503
1N4007
TR501
NTC 10
TR501
NTC 10
+
47uF/25V
C505
+
47uF/25V
C505
R508
1k 1/6w
R508
1k 1/6w
CN501
AC INPUT
CN501
AC INPUT
+
2
+
1
+
15uF/400V
C502
+
15uF/400V
C502
D506
FR102
D506
FR102
R506
22 1/6w
R506
22 1/6w
R510
10k 1/6w
R510
10k 1/6w
R505
12k 1%
R505
12k 1%
6-3
6-3
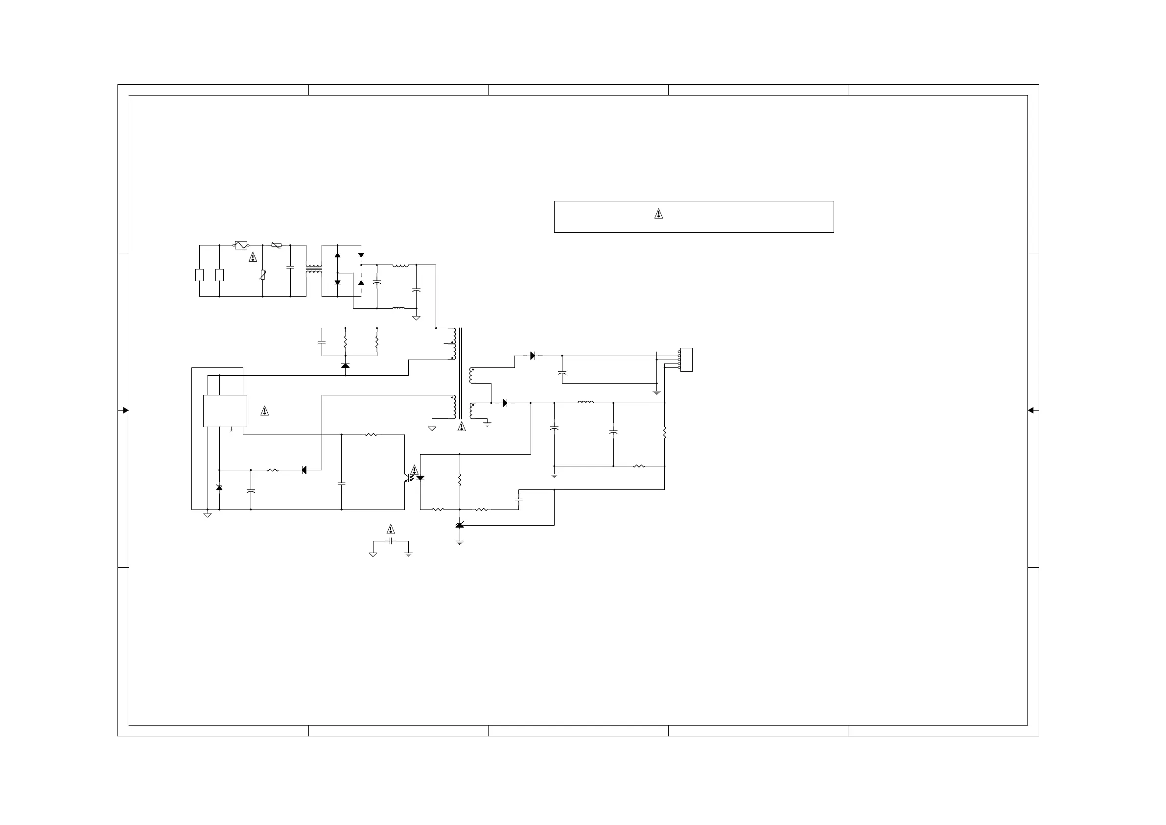
Power Supply Board Circuit Diagram:

Related product manuals