EasyManua.ls Logo

Philips DVP520/05 - Troubleshooting Guide; Spindle Motor Not Rotating

Philips DVP520/05
51 pages
Print Icon
To Next Page IconTo Next Page
To Next Page IconTo Next Page
To Previous Page IconTo Previous Page
To Previous Page IconTo Previous Page
Loading...
4-1
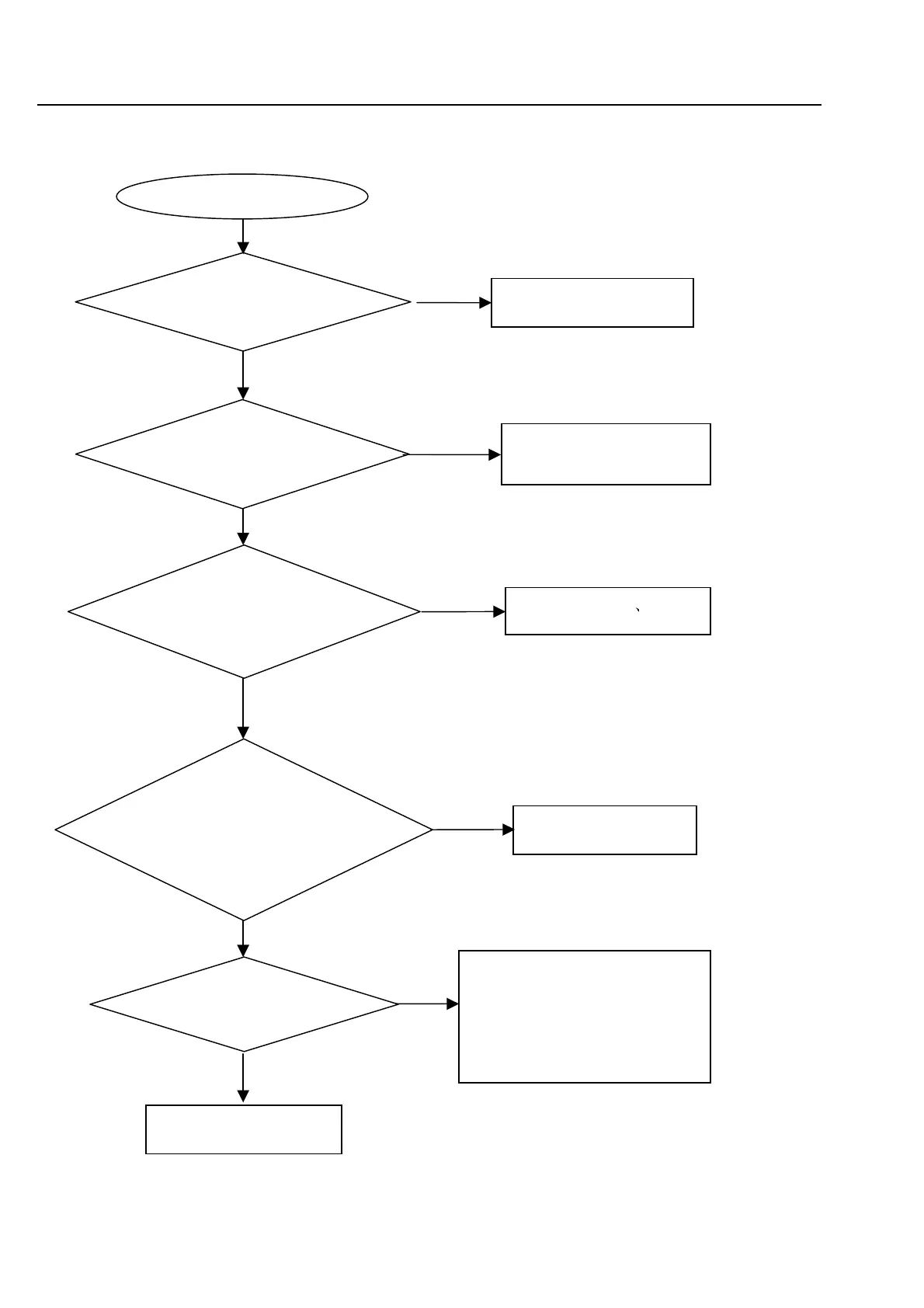
Spindle motor does not rotate
Yes
Yes
No
No
No
No
Yes
Check whether “AVCC”
(+5V) voltage is normal.
Fix connection
Check the AVCC powe
r
supply
Check/Replace Q5 Q6.
Check/ Replace U1.
Check whether the
pich-up doesn't focus
1.Check there is signal from pin 12
and pin 13 of U3 to pin 1 and pin 26
of U2,
2.Check whether there are F+, F-,
T+ and T- signals from U2.
Check/Replace the loader
Yes
Yes
No
Go
Check whether laser voltage
(2V for VCD & 2.2V for DVD)
on Collector of Q5 and Q6
Check the FFC connection
between 24P and the loader.
1.Whether voltage on pin 52 of U1
varies between 0 and 3.3V (3.3V fo
r
VCD and 0V for DVD),
2.Whether peripheral components
are eroded or badly soldered.
Trouble shooting chart
Motor
does not rotate

Related product manuals