EasyManua.ls Logo

Philips DVP520 - Page 16

Philips DVP520
51 pages
Print Icon
To Next Page IconTo Next Page
To Next Page IconTo Next Page
To Previous Page IconTo Previous Page
To Previous Page IconTo Previous Page
Loading...
4-7
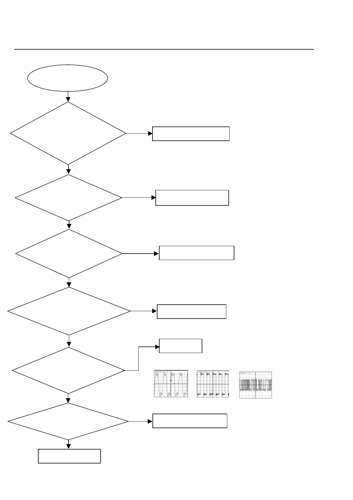
Distorted audio and loud noise
No
Yes
No
Yes
Yes
No
No
Distorted audio and
loud noise
Replace Q15 and Q16
Check L11and L12
Replace Q11,Q12 and Q13
Check whether the
muting transistor Q15
and Q16 are normal
Yes
Check whether the
muting transistor Q11,
Q12 and Q13 are normal
Checking whether the feet
of U8 or U9 are broken
Fix connection
Replace U3
if the clock signal ACLK,
A
BCK and ALRCK
out
p
ut b
y
U3 are normal
Check whether the U8 or U9
power supply are normal
No
Yes
Check whether there are +12
V
and -12V to IC U10 U11or U12
Yes
Check U7
Replace U8 or U9
No
Yes
Trouble shooting chart
SACLK waveform
SBCLK waveform
S
SLRCK waveform

Related product manuals