EasyManua.ls Logo

Philips FWM185 - INSTRUCTIONS ON CD PLAYABILITY; LIQUID LENS CLEANING

Philips FWM185
26 pages
Print Icon
To Next Page IconTo Next Page
To Next Page IconTo Next Page
To Previous Page IconTo Previous Page
To Previous Page IconTo Previous Page
Loading...
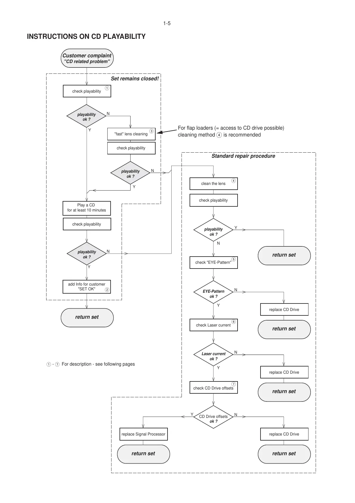
Set remains closed!
Standard repair procedure
N
Y
Play a CD
for at least 10 minutes
Y
playability
ok ?
N
playability
ok ?
add Info for customer
"SET OK"
playability
ok ?
Y
N
check playability
N
Y
playability
ok ?
check playability
check playability
EYE-Pattern
ok ?
N
Y
check "EYE-Pattern"
replace CD Drive
Laser current
ok ?
N
Y
check Laser current
CD Drive offsets
ok ?
N
Y
check CD Drive offsets
clean the lens
check playability
return set
Customer complaint
"CD related problem"
return set
return set
replace CD Drive
return set
replace CD Drive
return set
replace Signal Processor
return set
"fast" lens cleaning
1
2
3
4
5
6
7
For flap loaders (= access to CD drive possible)
cleaning method
4 is recommended
1 - 7
For description - see following pages
INSTRUCTIONS ON CD PLAYABILITY
1-5
All manuals and user guides at all-guides.com

Other manuals for Philips FWM185

Related product manuals