EasyManua.ls Logo

Philips PET706 - Main Board Circuit (DC Power)

Philips PET706
29 pages
Print Icon
To Next Page IconTo Next Page
To Next Page IconTo Next Page
To Previous Page IconTo Previous Page
To Previous Page IconTo Previous Page
Loading...
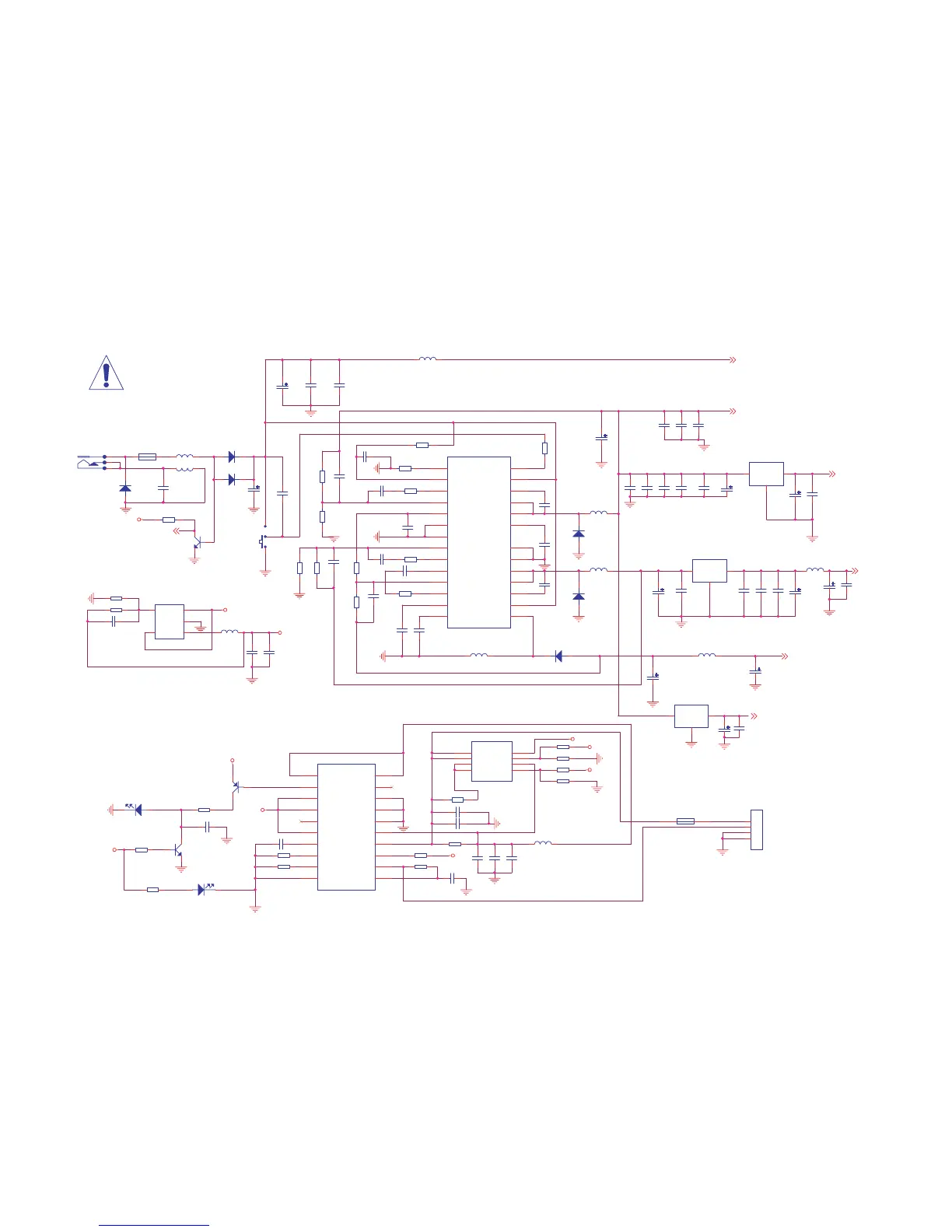
8.0 ELECTRICAL DIAGRAM
MAIN BOARD CIRCUIT DIAGRAM (DC POWER)
BAT+ #BAT-
#BAT-
TS
TS
BAT+
DV33
DV33
DCC
POWERSW
DCC
##DCIN
DCC
POWERSW
DCC
1.8V
3.8V
BRIGHT CON
-5V
DRVCC 5V5
#HV9V
AUDIO 5V
+P5V
TFT3.3V
3.8V OUT
5.5V OUT
-5V OUT
T3A/125V
littel fuse
TYPE AND RATING
CATION:REPLACE PUSE WITH SAME
TO
BATTERY
SSSS716603
SW001
2 1
CB122100N
R124 7k5
C207
30P
R177
20K
C50
100N
N4
BA05
IN
1
GND
3
OUT
2
C11
16v/100u
C28
100N
C138
10U/10V
VD33
B240A
C077
16v/100u
C154
1U
R002 1k
C010
100N
C13 10UF
C6710U/10V
VD004
B240A
C07
100N
C129
100N
F003
0430003WR
2 1
F004
0430005NR
2 1
C128
10U/10V
L39 601
R118
51K
R175
18K
R68 0R5
C121
100U/16V
C021
100U/16V
C2
10UF
R182
56K
C105
220U/6.3V
C151
1N
L33
220UH
C156
16v/100u
R225
1K
CB11
100N
C020
100U/16V
L39
CDRH6D38-330MC
R03 47k
C149
1U
VD1
B240A
C152
100N
12
C147
100N
VD03
LED
C57 22P
VD9
DTC144
C167
100U/10V
D7
BD9303FP
RT
1
ENB
2
COMP1
3
FB1
4
SS
13
SW3
14
PVCC2
15
BOOT2
16
VREF
5
GND
6
FB2
7
COMP2
8
INV3
9
FB3
10
COMP3
11
CDET
12
SW2
17
SW2
18
PGND
19
REG
20
SW1
21
SW1
22
BOOT1
23
PVCC1
24
VCC
25
FIN
FIN
N12
BA05
IN
1
GND
3
OUT
2
C23
10UF
C144
30P
VD15
DTC144
C194
2.2U
R93 10
R118
15K
R104 1k8
N5
APS1006
RUN
1
GND
2
SW
3
VIN
4
VFB
5
C15 IUF
CB108
100N
VD003
B240A
L34
10UH
CB10
100n
C020
100U/16V
C21
10UF
R7
20K
R173
51K
HEC4801-010010
JS001
C091
10U/10V
C049
100U/16V
R02 1k
D6
BQ24103
OUT
1
STAT1
2
IN
3
IN
4
PG-
5
VCC
6
TTC
7
ISET1
8
ISET2
9
VSS
10
VTSB
11
TS
12
CELLS
13
BAT
14
SNS
15
CE-
16
PGND
17
PGND
18
STAT2
19
OUT
20
VD6
IN5402
R176
68K
C139
100N
C024
100N
R2
75
R26 6k2
CB41
100N
FM001
LV-R0484
1
23
4
R103 SLITE100MF
C001
100N
R105 10k
VD32
DTA124
R45 200k
VD2
B240A
R105 7k5
R180
20K
C16 220N
C1010U/10V
C143
1N
C11 10UF
L005
CDRH6D38-330MC
R281 10K
C088
100N
C153
1N
R119 100k
L37
CDRH6D38-330MC
CB9
100N
R179 27K
C135
10U/16V
C20
10U/10V
C155
47N
C150
30P
N02
AO4801L
S2
1
G2
2
S1
3
G1
4
D2
8
D2
7
D1
6
D1
5
XS001
MOLEX-53261-0590
1
2
3
4
VD02 LED
L36
100UH
L43
CDH124-100MC
R001 47k
R10 1K8
N3
BA033
IN
1
GND
3
OUT
2
CB1 1UF
C03
10UF
charge
power

Other manuals for Philips PET706

Related product manuals