EasyManua.ls Logo

Philips PM2519 - Page 35

Philips PM2519
126 pages
Print Icon
To Next Page IconTo Next Page
To Next Page IconTo Next Page
To Previous Page IconTo Previous Page
To Previous Page IconTo Previous Page
Loading...
2-19
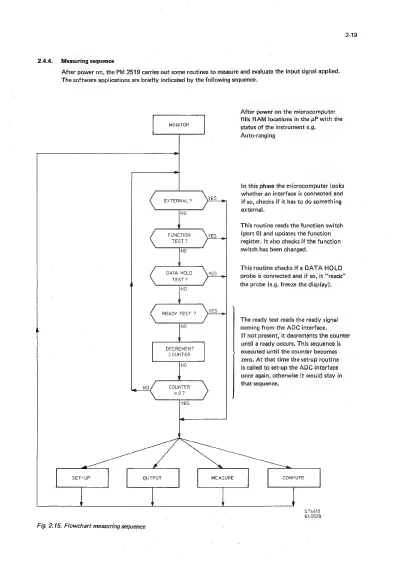
2.4.4.
Measuring
sequence
After
power
on,
the
PM
2519
carries
out
some
routines
to
measure
and
evaluate
the
input
signal
applied.
The
software
applications
are
briefly
indicated
by
the
following
sequence.
After
power
on
the
microcomputer
fills
RAM
locations
in
the
P
with
the
status
of
the
instrument
e.g.
Auto-ranging
MONITOR
In
this
phase
the
microcomputer
looks
whether
an
interface
is
connected
and
if
so,
checks
if it
has
to
do
something
external.
YES
EXTERNAL
?
FUNCTION
TEST?
DATA HOLD
TEST?
READY
TEST
?
DECREMENT
COUNTER
COUNTER
=0?
This
routine
reads
the
function
switch
(port
0)
and
updates
the
function
register.
It
also
checks
if
the
function
switch
has
been
changed.
This
routine
checks
if
a
DATA
HOLD
probe
is
connected
and
if
so,
it
“reads”
the
probe
(e.g.
freeze
the
display).
The
ready
test
reads
the
ready
signal
coming
from
the
ADC
interface.
If
not
present,
it
decrements
the
counter
until
a
ready
occurs.
This
sequence
is
executed
until
the
counter
becomes
zero.
At
that
time
the
set-up
routine
is
called
to
set-up
the
ADC
interface
once
again,
otherwise
it
would
stay
in
that
sequence,
MEASURE
COMPUTE
ST4412
840629
QUTPUT
|
Fig.
2.18.
Flowchart
measuring
sequence

Related product manuals