EasyManua.ls Logo

Philips PM2519 - Page 66

Philips PM2519
126 pages
Print Icon
To Next Page IconTo Next Page
To Next Page IconTo Next Page
To Previous Page IconTo Previous Page
To Previous Page IconTo Previous Page
Loading...
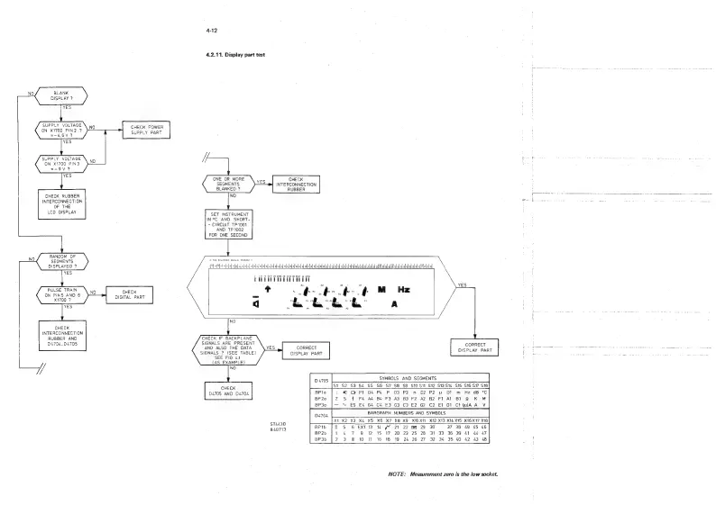
4.2.11.
Display
part
test
BLANK
DISPLAY
?
YES
SUPPLY
VOLTAGE
ON
X1700
PIN2
?
=~b,6V?
CHECK
POWER
SUPPLY
PART
SUPPLY
VOLTAGE
ON
X1700
PING
2-9V?
YES
ONE
OR
MORE
SEGMENTS
BLANKED
?
CHECK
INTERCONNECTION
RUBBER
CHECK
RUBBER
INTERCONNECTION
OF
THE
LCD
DISPLAY
SET
INSTRUMENT
IN°C
AND
SHORT-
-
CIRCUIT
TP
1001
ANO
TP
1002
FOR ONE
SECOND
RANDOM
OF
SEGMENTS
DISPLAYED
?
6
THE
FOLLOWING
DISPLAY
PRESENT
?
slole|
ais
YES
279
rear
Put
20
2%
»>
CHECK
DIGITAL
PART
=
YES
dq
NO
CHECK
INTERCONNECTION
RUBBER
AND
D4704,04705
CHECK
IF
BACKPLANE
SIGNALS
ARE
PRESENT
AND
ALSO
THE
DATA
SIGNALS
?
(SEE
TABLE)
SEE
FIG
41
(AS
EXAMPLE}
CORRECT
DISPLAY
PART
CORRECT
DISPLAY
PART
SYMBOLS.
s5_
$6
S7
S8
AND
SEGMENTS
$9
S10
S11
S12
S13S$14
S15 $16
S17
$18
S2_
$3
S4
:
i
&
P1
D4
Ph
F
D3 P3
n
D2
P2
wp
DI
m
Hz
dB
°C
Z
S
+
F4 A&
B4
F3
AB
B3
F2
A2
B2
F1
Al
B1
Q
K
M
~
ES
£4
G4
C4
£3
G3
C3
E2
G2
C2
£1 GI Cr
MAA
V
BARGRAPH
NUMBERS
AND
SYMBOLS
X1
X2 X3
X4
X5_
X6 X7
KB X9
XIOXM
X12.X13
Xi2
X15
X16 X17
xi8
|
0
5
6
EXT13
1%
#
21
22
mm
29
30
37
38
49
45
46
1
4
7 §
12
15
17
20 23 25
28
31
33
36
39
41
44
47
>
2
3
8
10
11
16
18
19
24 26
27
32
34 35 40
42
43
48
:
CHECK
04705
AND
D4704
ST4430
840713
NOTE:
Measurement
zero
is
the
low
socket.

Related product manuals