EasyManua.ls Logo

Polaroid DVC-2010 - Connecting with Other Video Equipment; Connecting TV with S-Video;Component Jack, AMP with Digital Audio out Jack; Progressive Scan

Polaroid DVC-2010
22 pages
Print Icon
To Next Page IconTo Next Page
To Next Page IconTo Next Page
To Previous Page IconTo Previous Page
To Previous Page IconTo Previous Page
Loading...
7
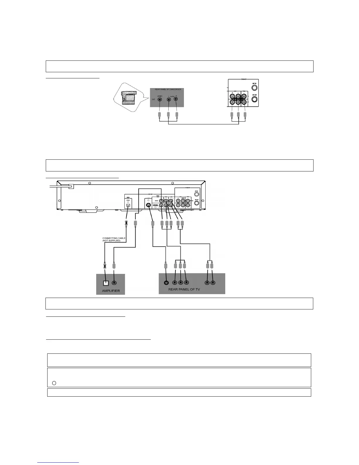
Connecting With Other Video Equipment
HOW TO CONNECT
Connecting TV With S-VIDEO/Component Jack, AMP With Digital Audio Out jack
Connect COAXIAL or OPTICAL to AMP of Dolby Digital.
Progressive Scan
WHAT IS PROGRESSIVE SCAN?
With the introduction of Digital/High-Definition TV, televisions can scan viewable information at double the frequency of standard NTSC
televisions. This provides for greater picture clarity and detail. This player provides the delivery of images to these newer televisions with
greater detail and film like quality. Connect the player to your HDTV ready television using the component video inputs/outputs.
HOW TO SETUP THE VIDEO SCAN MODE?
Connect this Player with Y, Pr and Pb, if your TV has Progressive Scan & Component Video inputs commonly found on HDTV sets.
Press I/P button on remote control unit to switch between Interlace & Progressive Scan mode.
How to Connect (DVD only)
“DTS” and “DTS Digital Out” are trademarks of Digital Theater Systems, Inc.
Manufactured under license from Dolby Labs.
“Dolby” and the double-D symbol are trademarks of Dolby Laboratories. Confidential unpublished works.
1992-1997 Dolby Laboratories, Inc. All rights reserved.
It is forbidden by law to copy, broadcast, show, play in public, and rent copyrighted material without permission.
DVD video discs are copy protected, and any recordings made from these discs will be distorted.
c
1. Using an AV cable, plug one end of the cable to the AV out jack on your camcorder (or other optional equipment) and plug
the other end into the AV IN jack on the Combo Player (AV IN jacks are on both the front and rear of the Combo Player. The
rear AV IN jack is AV1 while the front jack is AV2).
2. Select AV1 or AV2 (depending on which jack your camcorder or other optional equipment is plugged into) by pressing the
channel + and - buttons.

Related product manuals