EasyManua.ls Logo

Power Dynamics PDWS2 - Page 10

Power Dynamics PDWS2
16 pages
Print Icon
To Next Page IconTo Next Page
To Next Page IconTo Next Page
To Previous Page IconTo Previous Page
To Previous Page IconTo Previous Page
Loading...
10
INSTRUCCIONES DE DESEMBALAJE
ATENCIÓN! Inmediatamente después de recibir un dispositivo, desempaque cuidadosamente la caja de cartón, compruebe el
contenido para asegurarse de que todas las partes están presentes, y se han recibido en buenas condiciones. Notifique
inmediatamente al transportista y conserve el material de embalaje para la inspección por si aparecen daños causados por el
transporte o el propio envase muestra signos de mal manejo. Guarde el paquete y todos los materiales de embalaje. En el caso
de que deba ser devuelto a la fábrica, es importante que el aparato sea devuelto en la caja de la fábrica y embalaje originales.
Si el aparato ha estado expuesto a grandes cambios de temperatura (tras el transporte), no lo enchufe inmediatamente. La
condensación de agua producida podría dañar su aparato. Deje el dispositivo apagado hasta que se haya alcanzado la
temperatura ambiente.
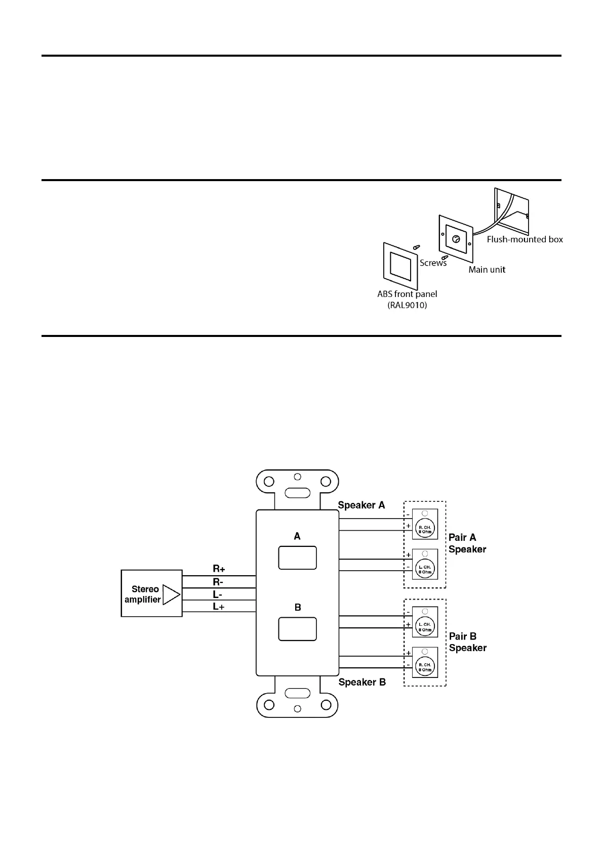
MONTAJE
El control de volumen está diseñado para ser montado en una caja eléctrica de
pared DIN 49073, con una profundidad mínima de 50 mm (el paquete incluye
también una caja universal de montaje en la pared).
Elija una ubicación que esté al alcance de los cables del altavoz y que sea fácil
de alcanzar cuando quiera operar el control de volumen.
¡Medir con precisión antes de comenzar el proceso de sierra y perforación!
Advertencia: No monte el control de volumen directamente en la pared!
CONECTAR
1. Conecte el cable de los altavoces al control de los mismos:
A. Pele 6 mm de aislamiento del extremo de cada cable.
B. Apriete los hilos de cada cable hasta que no haya extremos deshilachados.
C. Introduzca los 4 cables de altavoz del amplificador en la zona de entrada.
D. Inserte los 8 cables de los altavoces (como se muestra en la imagen de abajo)
2. Atornille la caja en su lugar, Colocar el panel frontal de ABS.

Related product manuals