EasyManua.ls Logo

POWERPATH PS-8-LP - Page 28

POWERPATH PS-8-LP
37 pages
Print Icon
To Next Page IconTo Next Page
To Next Page IconTo Next Page
To Previous Page IconTo Previous Page
To Previous Page IconTo Previous Page
Loading...
P84905-002 A Sheet 28 of 37
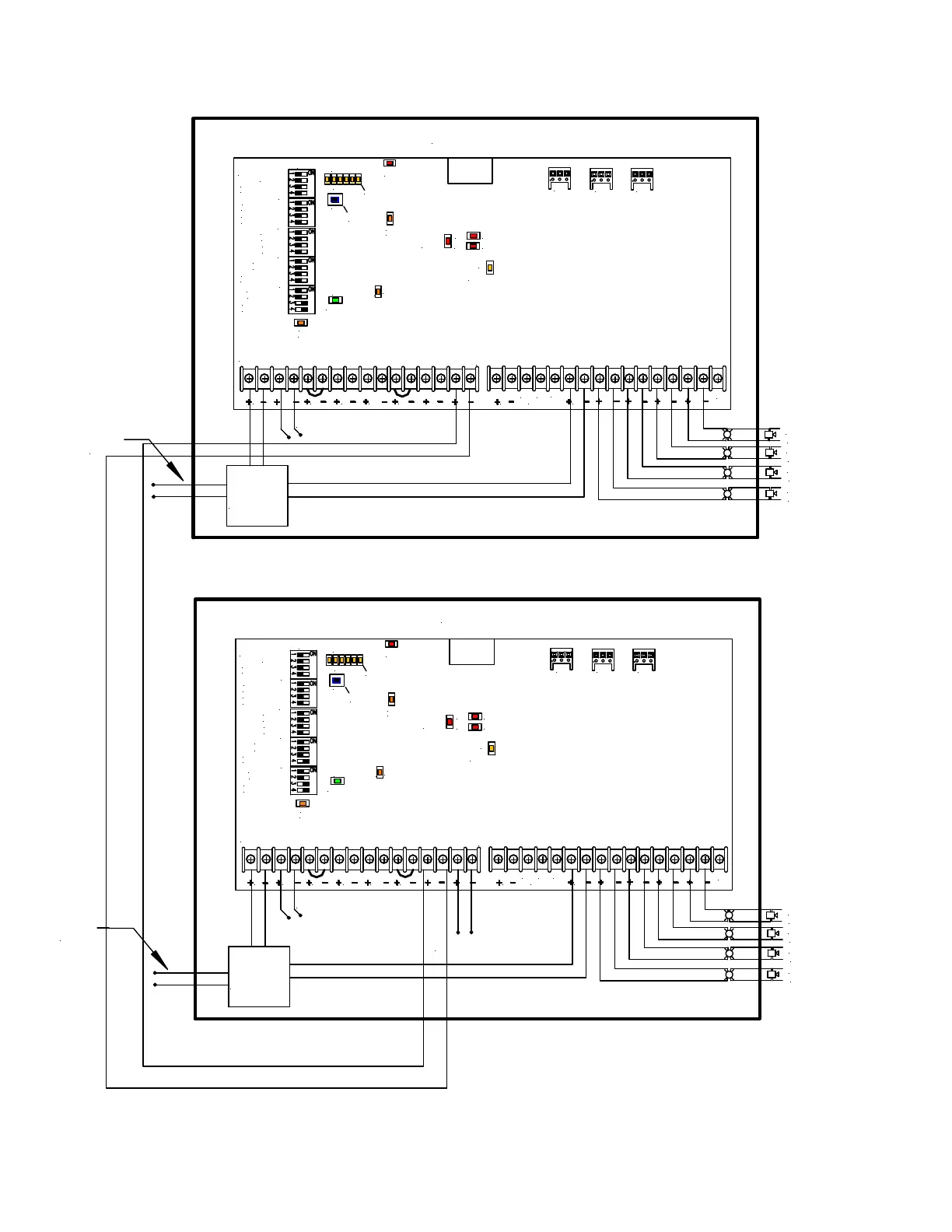
Example 11: NAC STROBES ACTIVATED SEPERATELY, with all circuits synchronized
OR EOLR (10K OHMS)
TO NEXT APPLIANCE
OR EOLR (10K OHMS)
TO NEXT APPLIANCE
OR EOLR (10K OHMS)
TO NEXT APPLIANCE
OR EOLR (10K OHMS)
TO NEXT APPLIANCE
ADDRESSABLE
CONTROL
MODULE
TO NEXT PS-6 (8) OR EOLR
(10K OHMS)
OR EOLR (10K OHMS)
TO NEXT APPLIANCE
TO FACP
SLC LOOP
OR EOLR (10K OHMS)
TO NEXT APPLIANCE
OR EOLR (10K OHMS)
TO NEXT APPLIANCE
OR EOLR (10K OHMS)
TO NEXT APPLIANCE
ADDRESSABLE
CONTROL
MODULE
TO NEXT PS-6 (8) OR EOLR
(COMPATIBLE WITH FACP)
TO NEXT PS-6 (8) OR EOLR
(COMPATIBLE WITH FACP)
TO FACP
SLC LOOP
PS-8 ENCLOSURE
PS-8 ENCLOSURE
IN1
IN2
CC1
CC2
SBUS
IN
SBUS
RET
SIL
IN
RET1
RET2
COM
NO
NC
TROUBLE
AUX
OUT
NAC1
OUT
NAC2
OUT
NAC3
OUT
NAC4
OUT
TB1
TB2
TB6
TB3
TB4
SW2
SW1
SW3
SW4
IN2 FOLLOWER OFF/ON
TROUBLE LATCH OFF/ON
SBUS IN1/IN2
GF DETECT ON/OFF
SBUS SYNC/TEMPORAL
SYNC PROTOCOL
SYNC PROTOCOL
NAC1-NAC2 CLASS A/B
NAC3-NAC4 CLASS A/B
AUX POWER CP/MP
SBUS MASTER/REMOTE
NAC4 SYNC/ TEMPORAL
NAC4 IN1/ IN2
NAC3 IN1/ IN2
NAC2 IN1/IN2
NAC1 IN1/ IN2
IN1 FOLLOWER OFF/ON
SW6
NAC3 SYNC/TEMPORAL
NAC2 SYNC/TEMPORAL
NAC1 SYNC/TEMPORAL
D30
IN2
D31
D36
INPUT1
INPUT2
D38
SILENCE
D2
GENERAL TROUBLE
D37
ACTIVE
SW5
D40
D3: GROUND FAULT TROUBLE
D4-D8: SEE
TABLE 9
< D8-D4 >
SYNC BUS
GROUND FAULT
LOCATOR
D9
POWER
D1
IN1 TROUBLE
X
IN1
IN2
CC1
CC2
SBUS
IN
SBUS
RET
SIL
IN
RET1
RET2
COM
NO
NC
TROUBLE
AUX
OUT
NAC1
OUT
NAC2
OUT
NAC3
OUT
NAC4
OUT
TB1
TB2
TB6
TB3
TB4
SW2
SW1
SW3
SW4
IN2 FOLLOWER OFF/ON
TROUBLE LATCH OFF/ON
SBUS IN1/IN2
GF DETECT ON/OFF
SBUS SYNC/TEMPORAL
SYNC PROTOCOL
SYNC PROTOCOL
NAC1-NAC2 CLASS A/B
NAC3-NAC4 CLASS A/B
AUX POWER CP/MP
SBUS MASTER/REMOTE
NAC4 SYNC/TEMPORAL
NAC4 IN1/IN2
NAC3 IN1/IN2
NAC2 IN1/IN2
NAC1 IN1/IN2
IN1 FOLLOWER OFF/ON
SW6
NAC3 SYNC/TEMPORAL
NAC2 SYNC/TEMPORAL
NAC1 SYNC/TEMPORAL
D30
IN2
D31
D36
INPUT1
INPUT2
D38
SILENCE
D2
GENERAL TROUBLE
D37
ACTIVE
SW5
D40
D3: GROUND FAULT TROUBLE
D4-D8: SEE
TABLE 9
< D8-D4 >
SYNC BUS
GROUND FAULT
LOCATOR
D9
POWER
D1
IN1 TROUBLE
X
firealarmresources.com

Related product manuals