EasyManua.ls Logo

Protect 2200 - Page 10

Default Icon
28 pages
Print Icon
To Next Page IconTo Next Page
To Next Page IconTo Next Page
To Previous Page IconTo Previous Page
To Previous Page IconTo Previous Page
Loading...
PROTECT
600/1100/220010
GB: Typical Installation
F: Installation type
I: Installazione tipica
E: Instalación típica
PT: Instalação típica
RUS: Типовые установки
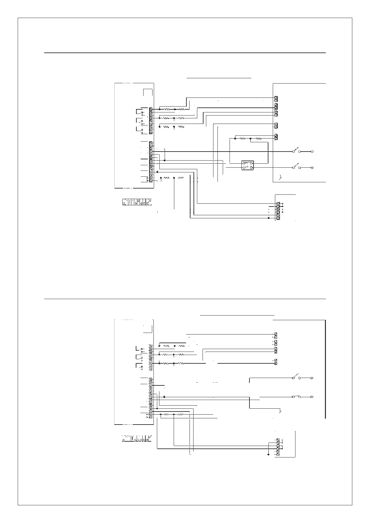
GB: Connection to alarm panel (typical installation). All triggers are NC (normal closed).
F: Connexion au tableau d’alarme (installation type). Tous les signaux de déclenchement sont NC (normalement fermés).
I: Connessione alla centrale di allarme. I segnali di attivazione sono in tensione 12 Volt di tipo NC (normalmente presenti).
E: Conexión al panel de alarma (instalación típica). Todas las señales de activación son del tipo NC (normalmente cerrado).
PT: Ligação ao painel da central de alarme (instalação típica). Todos os sinais de ativação são do tipo NC (normalmente fechado)
RUS: Подключение к панели сигнализации (типовая установка) Все датчики - НЗ (нормально закрытые)
GB: Typical Installation
F: Installation type
I: Installazione tipica
E: Instalación típica
PT: Instalação típica
RUS: Типовые установки
Fog Generator
Service
Fog Rly.
Fault Rly.
Fluid Rly.
COM.
NC
NO
COM.
NC
NO
COM.
NC
NO
Fire
Disable
Sec.
Prim.
ARM
12 V
Output
Tamper
+
+
+
+
+
ON
OFF
1 10
Service Switch
PIR
Alarm System
Zone Fog
Zone Fault
Zone Fluid
Zone Tamper
Zone Swich Position
Disable Signal
Contact Closed During Daytime
Alarm Signal
Contact closes when alarm is tripped
+ 12 V
+ 12 V
Gnd
Dipswitch
Motion
Tamper
12 V
+
+
PRIMARY TRIGGER NORMALLY OPEN
Fog Generator
Service
Fog Rly.
Fault Rly.
Fluid Rly.
COM.
NC
NO
COM.
NC
NO
COM.
NC
NO
Fire
Disable
Sec.
Prim.
ARM
12 V
Output
Tamper
+
+
+
+
+
+
ON
OFF
1 10
Service Switch
PIR
Alarm System
Zone Fog
Zone Fault
Zone Fluid
Zone Tamper
Disable Signal
Contact Closed During Daytime
Alarm Signal
Contact opens when alarm is tripped
+ 12 V
+ 12 V
Gnd
Dipswitch
Motion
Tamper
12 V
+
ALL TRIGGER SIGNALS NORMALLY CLOSED
GB: Connection to alarm panel (typical installation)
Primary trigger is NO (normal open) and a service switch is installed.
F: Connexion au tableau d’alarme (installation type).
Les signaux de déclenchement primaires sont NO (normalement ouverts) et un commutateur de service est installé.
I: Connessione alla centrale di allarme.
I segnali di attivazione sono in tensione 12 Volt di tipo NA (normalmente assenti).
E: Conexión al panel de alarma (instalación típica).
Las señales de activación primarias son del tipo NA (normalmente abierto) y hay un interruptor de servicio instalado.
PT: Ligação ao painel da central de alarme (instalação típica)
Os sinais de ativação primários são do tipo NA (normalmente aberto) e há um interruptor de serviço instalado.
RUS: Подключение к панели сигнализации (типовая установка)
Основной датчик - НР (нормально разомкнут) и функциональный переключатель установлен