EasyManua.ls Logo

Protherm Leopard 24 BTV - Page 8

Protherm Leopard 24 BTV
34 pages
Print Icon
To Next Page IconTo Next Page
To Next Page IconTo Next Page
To Previous Page IconTo Previous Page
To Previous Page IconTo Previous Page
Loading...
7
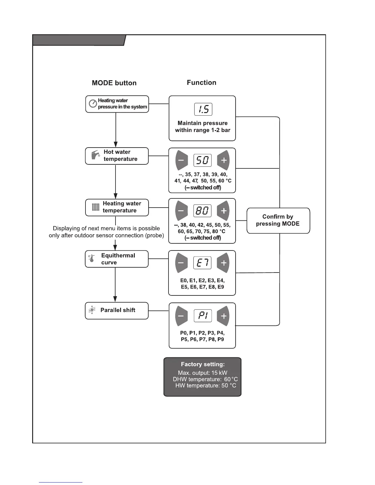
Operation diagram

Related product manuals