EasyManua.ls Logo

Prozone PZ7 - Page 5

Default Icon
6 pages
Print Icon
To Next Page IconTo Next Page
To Next Page IconTo Next Page
To Previous Page IconTo Previous Page
To Previous Page IconTo Previous Page
Loading...
5
P Z 7
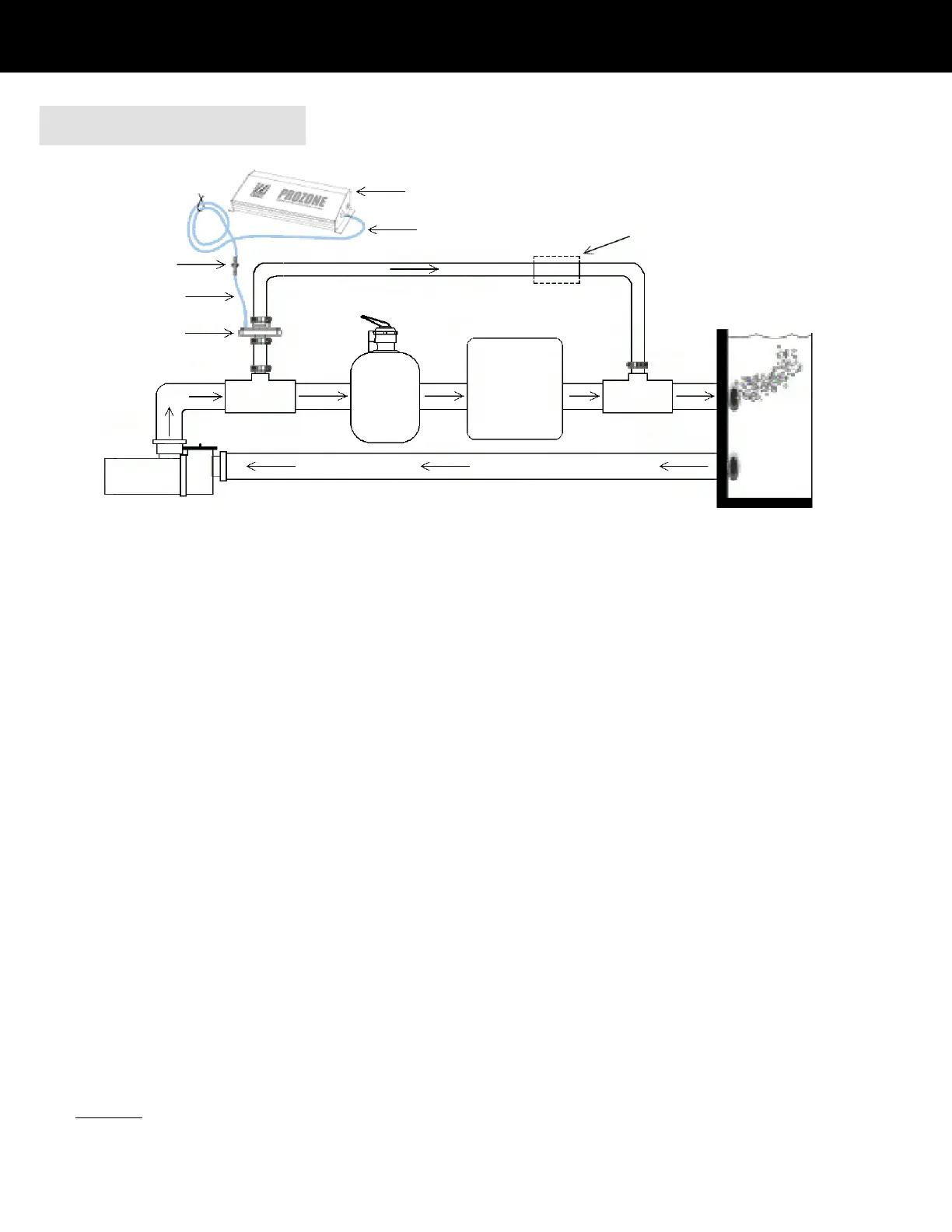
PVC Tees Installation
INSTALLATION ASSEMBLY USING
P11 PVC TEES KIT
CAUTION: Make sure the voltage is the same as prescribed on the side of the Prozone ozone generator. Overvoltage will void
customer warranty.
Pump
Filter
Heater
Pool
Bypass
Entrance
¾” Hose
Bypass
Exit
¼” Hose
Check Valve
¾” Ball Valve
(If using a DE filter)
Turn pump OFF.
Locate section of plumbing in which you choose to install the ENTRANCE leg of the bypass. Location should be in any accessible
area after the pump, but before the filter.
Install a PVC Tee that has ¾ FPT, with the threaded portion of the Tee facing upward.
Locate section of plumbing in which you choose to install the EXIT leg of the bypass. Location should be in any accessible area
after the filter, and heater (if equipped).
Install a PVC Tee that has ¾ FPT, with the threaded portion of the Tee facing upward.
Apply Teflon tape to the threads of the (2) ¾” MPT x ¾” HB fittings, part number 20678, and screw the fittings into the (2) PVC Tees
you installed in steps 3 and 5.
Cut a 6” length of ¾” hose and connect one end to the fitting on the ENTRANCE side of the bypass, (after the pump, before the
filter), and secure with a metal clamp.
Connect the other end of the 6” hose to the INLET side of the Venturi Injector and secure with a metal clamp.
Attach one end of the remaining ¾” hose to the OUTLET side of the Venturi Injector and secure with a metal clamp.
Attach other end of ¾” hose to the fitting on the EXIT side of the bypass, (after the filter/heater), and secure with a metal clamp.
PVC Tee
PVC Tee
Venturi Injector
¼” Hose
PZ7
1.
2.
3.
4.
5.
6.
7.
8.
9.
10.
11.
12.
13.
Mount the PZ7 Ozone Generator on a wall or surface at least 1 foot above maximum water level to prevent water from contacting the
electrical equipment. Unit orientation will not affect performance.
NOTE: If your filtration system uses a Diatemateous Earth (DE) or cartridge filter, install a ¾” Ball Valve (not included) in the ¾” Hose on the
output side of the Venturi Injector as shown. This allows the bypass to be closed when back flushing or adding DE. It may be necessary to
install a Ball Valve (not included) in the main line between the Entrance and Exit of the bypass, (entire installation is moved after filter or heater
if equipped). The Ball Valve will need to be adjusted to ensure adequate flow through the bypass.
Cut a 6” length of
¼” Polybraid Hose and connect one end to the open ozone port (Marked #1) on the Venturi Injector and the other
end to the OUTLET side of the Check Valve, (Make sure you can blow air through the Check Valve towards the Injector port). Secure
both ends with black plastic clamps.
Connect the remaining section of
¼” Polybraid Hose to the INLET side of the Check Valve and the other end to the barb on the side of
the PZ7 Ozone Generator. Secure both ends with black plastic clamps.
Electrical Installation: Your Prozone PZ7 System is designed to operate on either 120 or 240 VAC, 50/60 HZ. Wire Prozone Ozone
Generator system to circulation pump switch or timer. Prozone system and circulation pump should be started simultaneously. Use
N.E.C. or local code grounding and installation procedures for swimming pool equipment.