EasyManua.ls Logo

PSA LIF5800/2 - Page 18

PSA LIF5800/2
28 pages
Print Icon
To Next Page IconTo Next Page
To Next Page IconTo Next Page
To Previous Page IconTo Previous Page
To Previous Page IconTo Previous Page
Loading...
16
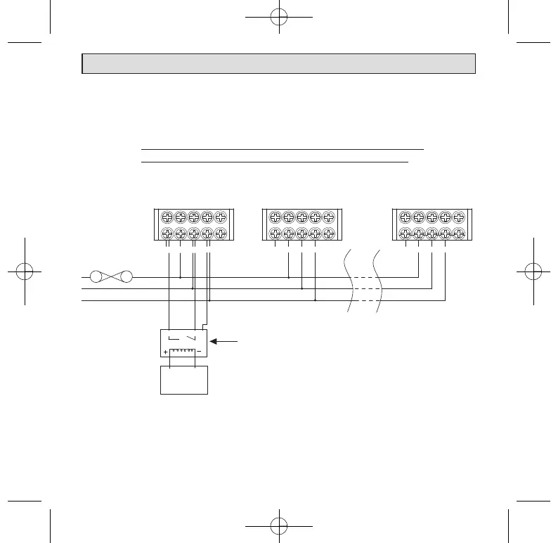
Wiring Instruction Showing Smoke Alarms Interconnected
and Used as part of an Early Warning Indicator System
9. 9V TERMINAL
The use of an unsuitable relay and base could also lead to an electric shock risk.
The wiring between the Smoke Alarm and the relay must be installed in accordance
with the relevant requirements of the SAA Wiring Rules, AS3000, for low voltage
(240V) conductors.
LOOP
N
SW
A
9V
LOOP
N
SW
A
9V
LOOP
N
SW
A
9V
1
2
24
YELLOW
RED
WHITE
BLUE
ORANGE
ORANGE
YELLOW
RED
WHITE
BLUE
FIRE INDICATOR
PANEL
LOCAL ALARM PANEL
CONNECTION TO A
MAXIMUM OF 24 SMOKE ALARMS
FUSE ON
CIRCUIT
BREAKER
See installation manual
for isolation relay RK10A/9
N
SW
9V
24V
1398-7211-01_B2_V2:_ 2017.9.7 3:56 PM Page 16

Related product manuals