EasyManua.ls Logo

Puxing PX-328 - Schematic Diagram

Default Icon
30 pages
Print Icon
To Next Page IconTo Next Page
To Next Page IconTo Next Page
To Previous Page IconTo Previous Page
To Previous Page IconTo Previous Page
Loading...
9 10 11 12 13 14
A
B
C
D
R433
1K8
C640
1uF
R646
0R
C181
102P
E181
4.7uF
nc
1
Vcc
2
nc
3
Vin
4
Ripple
5
NF
6
Phase
7
PreG
8
PwG
9
Pout
10
U641
TA7368
T602
2SB624
T611
DTC114EE
C612
470P
R612
2K2
C601
470P
R613
2K2
C604
104P
R601
10K
C642
104P
E641
1uF
C602
124P
R642
150R
C641
220P
R644
10R
E642
10uF
C643
100P
C644
104P
E651
100uF
P-AMP
T103
2SB624
R102
4K7
R101
4K7
C102
104P
T201
DTA114EE
C101
104P
C201
103P
R441
33K
C441
473P
R443
1M8
R442
33K
C444
104P
R444
10K
C446
470P
C445
473P
C442
332P
C443
680P
5T 5T
5T
MIC
5V
5V
P-TX/RX
R171
0.39R
R172
0.39R
R173
0.39R
R198
150K
R195
150K
R196
150K
R197
150K
R194
150K
R192
150K
R185
10K
R193
NC
R184
220K
R183
47K
R186
NC
R182
1M
R181
10K
R187
39K
R188
47K
R189
18K
C195
471P
C198
NC
C173
103P
C192
101P
C191
102P
C185
470P
C186
103P
C188
104P
2
3
1
84
U161A
LM2904V
7
6
5
U161B
LM2904V
T191
DTC114EE
T181
DTC114EE
APC/TUNE APC/TUNE
BA TT
5T
5T
C172
105P
C171
103P
R448
T441
2SC4617
R446
33K
L402
101T
R401
470R
C402
104P
R402
1K8
C403
470P
R403
100K
C404
273P
R404
18K
C407
102P
R406
750K
C406
223P
R421
820R
C422
104P
E421
2.2uF
R405
22K
R431
30K
C405
102P
E431
4.7uF
R432
1K5
R434
51K
C431
223P
R435
4K7
2
3
1
84
U411A
LM4558
7
6
5
U411B
LM4558
3
3
1
1
2
2
D422
1SS372
T421
MRF497
C438
470P
R438
100R
R437
3K3
R436
1K8
5T
C408
102P
C401
103P
T431
2SK1824
C434
10P
C214
3P
C215
N.U.
C216
470P
C217
0.3P
VC220
6P
C221
3P5
C222
470P
C223
0.3P
VC226
6P
C227
4P5
C228
470P
C231
102P
C232
102P
C233
470P
C234
8P
C237
10P
C238
0.5P
VC241
6P
C242
4P
C230
470P
R214
N.U.
R217
100K
R220
100K
R223
0R
R226
220K
R227
100K
R228
220R
R229
0R
R230
3K3
R231
100R
L212
3T
L213
3T
L214
3T
L216
3T
L219
39nH
L220
18nH
L223
3T
L224
3T
D215
N.U.
D214
HVC350B
D217
HVC350B
T231
3SK229
R213
100K
C205
102P
R212
0R
C212
15P
T411
2SC4738
3
3
1
1
2
2
D411
MA742
C417
104P
C415
104P
R415
100R
C416
470P
R414
270R
C414
103P
R413
5K6
5T
SW411A
RD91
R450
10R
PX4401
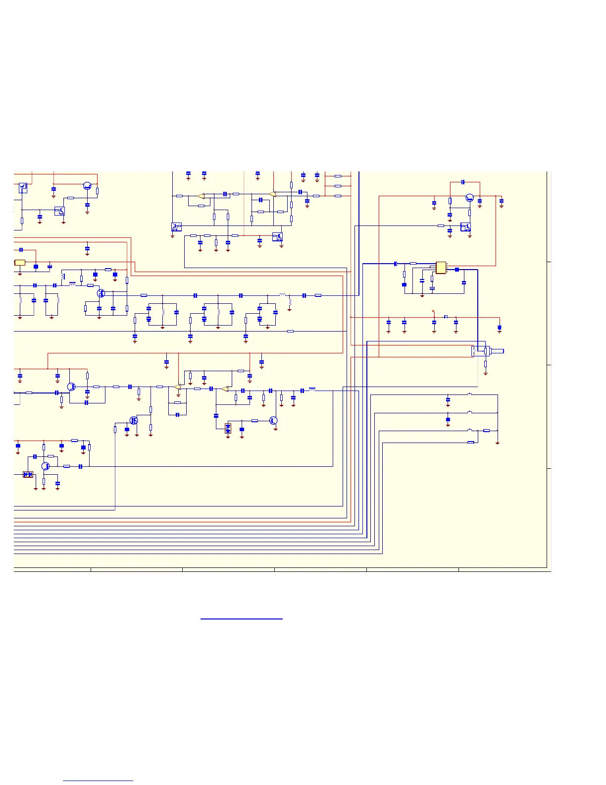
SCHEMATIC DIAGRAM
PX4401 Revision E01D
Drawing By Lv Wei Jun Netec 0540
T102
DTA114EE
C103
470P
MIC MIC
R202
1K
C901
105P
L901
101T
C902
102P
C903
103P
BATT
C904
103P
BAT111
BATTERY
SW711
ANKEY
SW712
PTT
SW713
ANKEY
R715
0R
R716
4K7
C711
103P
C713
102P
P-AMP
MIC
SB
AFin
APC/TUNE
D3
MONI
PB5
PTT
SP
N/W
P-AMP
MIC
SB
AFin
APC/TUNE
D3
MONI
PB5
PTT
SP
P-AMP
SB
APC/TUNE
SP
AFin
B
(T. Y.)
SB
BATT
(T.Y.)
5VOX
(T.Y.)
(T.Y.)
BEEP BEEP
BEEP
BEEP
BEEP
E401
4.7uF
C413
103P
(T.Y.)
C412
103P
DTA114EE
C411
470P
R669
1K
in
Gnd
out
U911
5A
C911
103P
E911
10uF
C912
471P
BATTBATT
BATT

Related product manuals