EasyManua.ls Logo

Redfox KDA 33 ED - Page 56

Default Icon
75 pages
Print Icon
To Next Page IconTo Next Page
To Next Page IconTo Next Page
To Previous Page IconTo Previous Page
To Previous Page IconTo Previous Page
Loading...
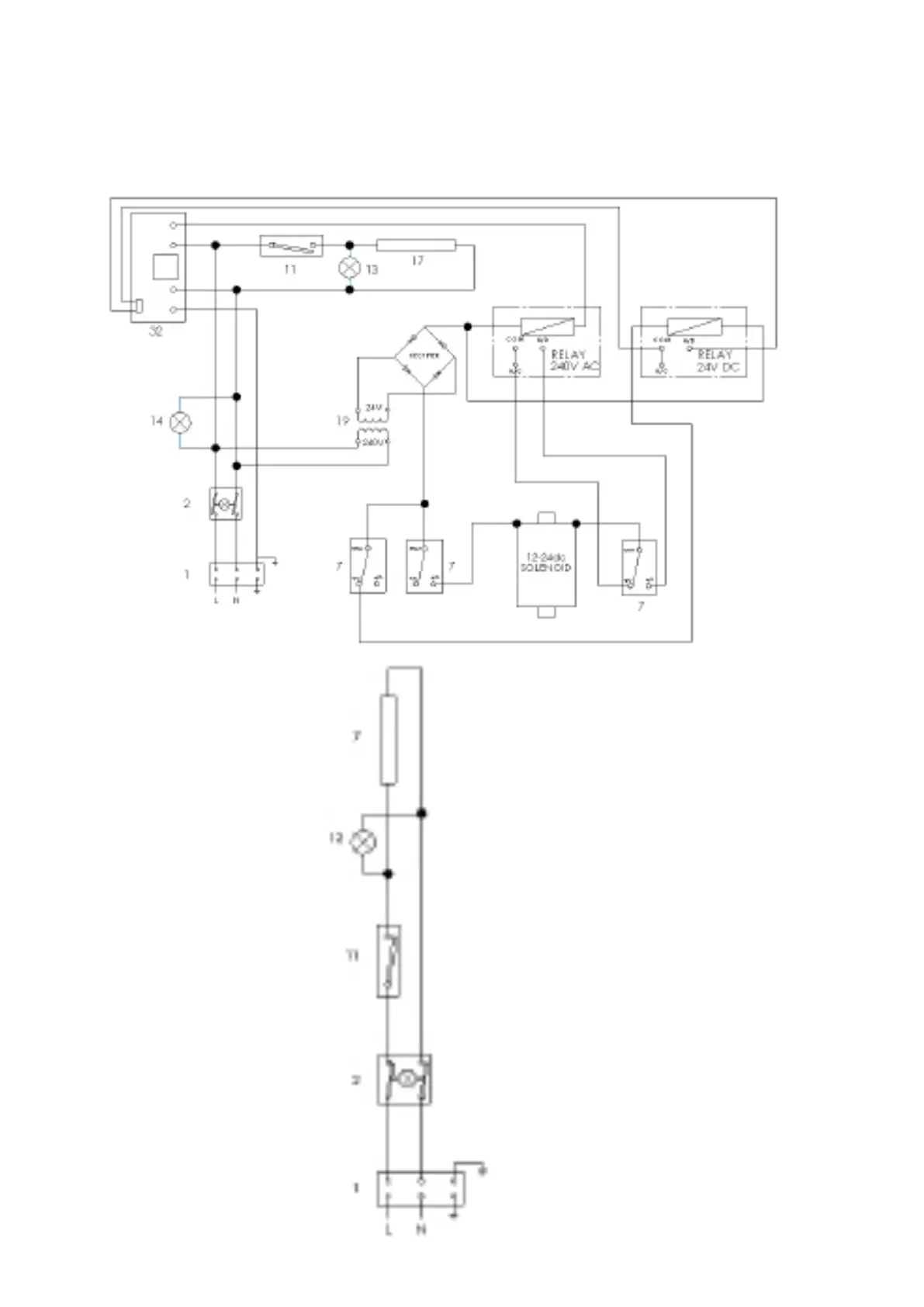
SCHEMAT PODŁĄCZENIA
SCHÉMA ZAPOJENÍ
KDA-33 ED
56