EasyManua.ls Logo

RedZone DVS800 - System Low Voltage Wiring Diagrams; DVS EC Motor Air Handlers

Default Icon
32 pages
Print Icon
To Next Page IconTo Next Page
To Next Page IconTo Next Page
To Previous Page IconTo Previous Page
To Previous Page IconTo Previous Page
Loading...
17
INSTALLATION
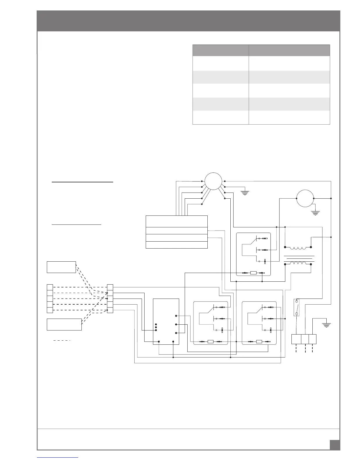
System Low Voltage Wiring Diagrams
NOTE:
Local codes may require thermostat wiring to be routed
through conduit or raceways. In such instances, splices can
be made inside the DVS Air Handler. All wiring must be NEC
Class l and must be separated from incoming power leads.
IMPORTANT:
Where possible, use a White Rogers factory authorized
thermostat with the DVS Air Handler. If a thermostat other
than specified is used then refer to the manufacturer’s
installation instructions. Avoid using any power robbing/
stealing thermostats.
Wire Gauge Maximum Distance (feet)
20 gauge 45
18 gauge 60
16 gauge 100
14 gauge 160
12 gauge 250
DVS EC MOTOR AIR HANDLERS
Tap 1 - LOW CONTINUOUS SPEED - RED/TRACE
Tap 2 - LOW VELOCITY (0.4”) NORMAL - YELLOW/TR
Tap 3 - LOW VELOCITY (0.4”) BOOST - BLUE/TR
Tap 4 - MID VELOCITY (0.8”) NORMAL - PURPLE/TR
Tap 5 - MID VELOCITY (0.8”) BOOST - BLACK-TR
MOTOR SPEED 24VAC PLUG
MOTOR 120VAC PLUG
WHITE 120 COMMON
GREEN - GROUND
BLACK 120 VAC
BROWN - 24VAC COMMON
MOTOR TAP
SELECTION TREE
LOW CONT. SPEED
SPARE
HEAT/COOL SPEED
EC
MOTOR
5
4
3
2
1
ORANGE
PUMP
WHITE
WHITE
BLACK
WHITE
GREEN/TR
ORANGE/TR
N/O
N/C
COM
PUMP
BROWN
24V
120V
TRANSFORMER
RED
120VAC/60Hz
SUPPLY
GL1 N
BLACK
WHITE
BLACK
DOOR
SWITCH
N/O
N/C
COM
HIGH FAN
YELLOW
WHITE/TR
N/O
N/C
COM
LOW FAN
BROWN RED
PUMP
HIGH FAN
LOW FAN
GREEN/TR
ECB
CIRCUIT
BOARD
W
24VAC
SEPTEMBER 2014
FIELD INSTALLED WIRING
THERMOSTAT
24VAC
HUMIDIFIER
Y
G
W
C
R
A/C OUTDOOR
CONDENSER
AIR HANDLER
TERMINAL
STRIP
Y
G
W
C
R
GREEN/TR
BROWN
WHITE
RED
YELLOW
FIGURE 13 DVS Wiring Diagram
REDZONE
TM
DVS SERIES AIR HANDLER MANUAL

Related product manuals