EasyManua.ls Logo

Regal LS4 - Page 307

Regal LS4
325 pages
Print Icon
To Next Page IconTo Next Page
To Next Page IconTo Next Page
To Previous Page IconTo Previous Page
To Previous Page IconTo Previous Page
Loading...
307
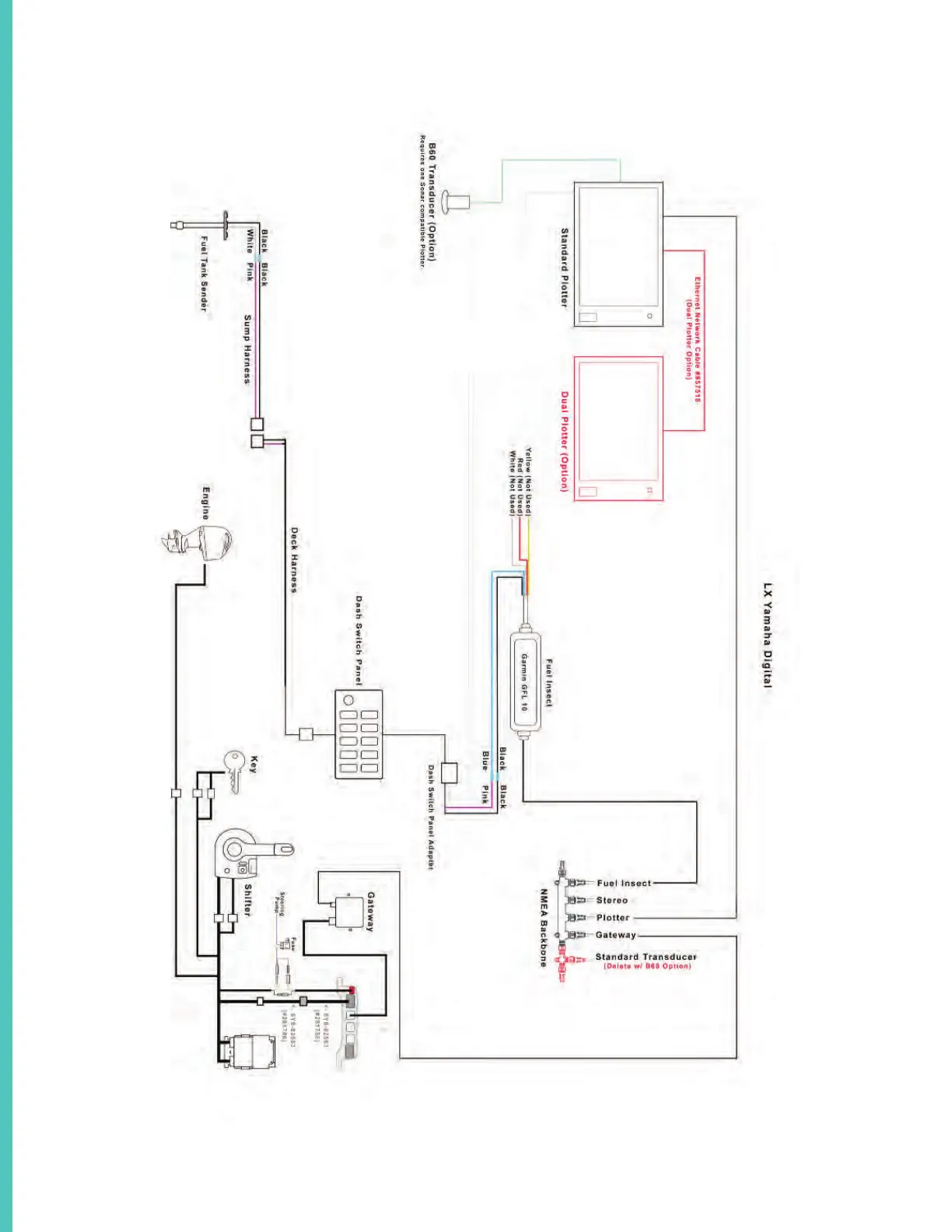
TYPICAL LX YAMAHA DIGITAL NETWORK CIRCUITRY

Related product manuals