EasyManua.ls Logo

Renault Duster - Page 16

Renault Duster
29 pages
Print Icon
To Next Page IconTo Next Page
To Next Page IconTo Next Page
To Previous Page IconTo Previous Page
To Previous Page IconTo Previous Page
Loading...
86A-16
V1
MR-453-X79-86A000$100.mif
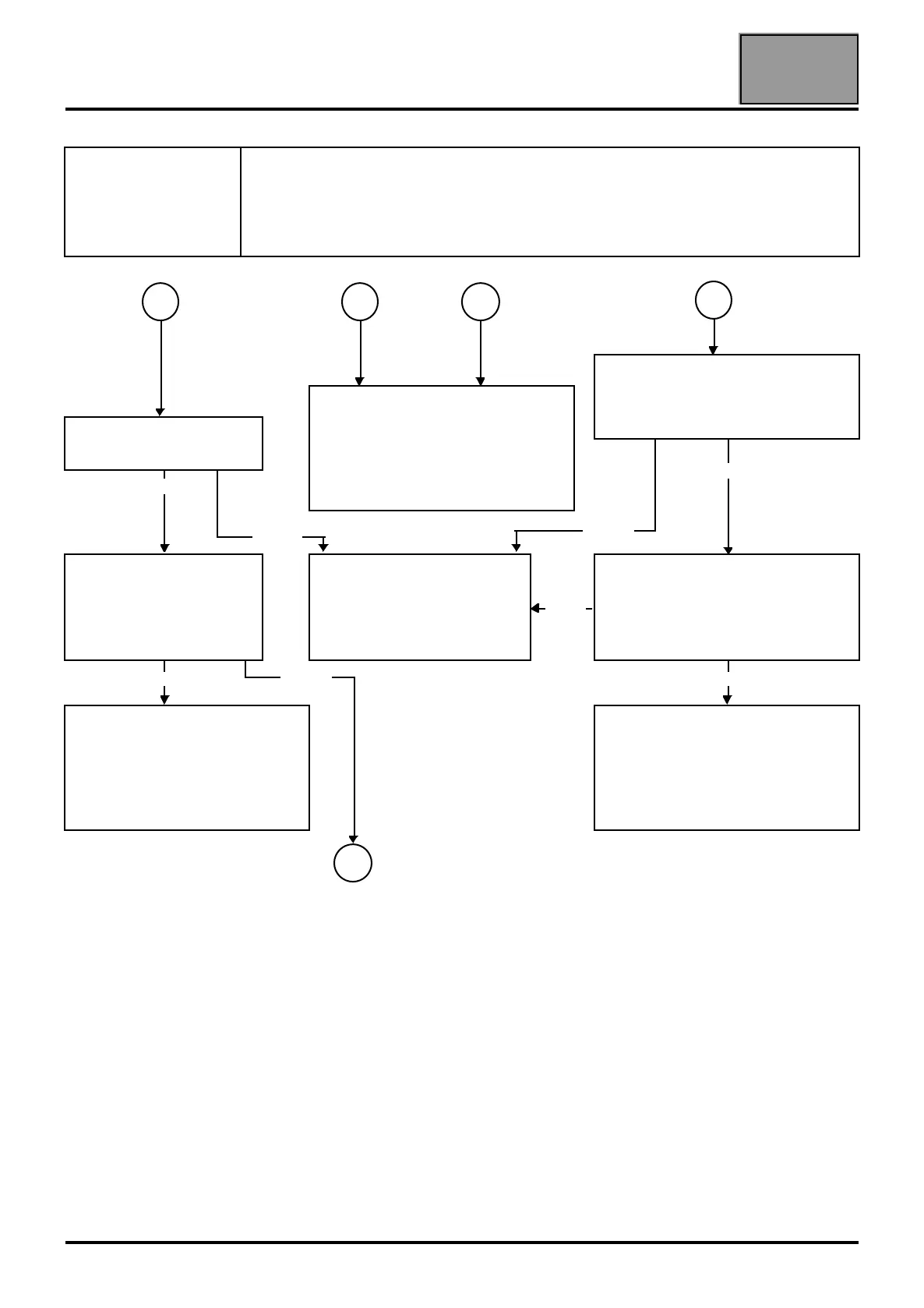
RADIO
Fault finding chart
86A
ALP 3
CONTINUED 1
Check for earth on connection MT of
component 261.
Is the earth correct?
If the wiring is faulty and there is a
repair procedure (see Technical
Note 6015A, Electrical wiring
repair, Wiring: Precautions for
repair), repair the wiring, otherwise
replace the wiring.
Is the resistance between
3 and 5 ohms?
Check the speaker
concerned using a
multimeter.
Is the speaker short-
circuited?
Replace the radio (see
MR 451, Mechanical, 86A,
Radio, Radio: Removal -
Refitting).
Check the continuity of connection
MT of component 261.
Is the continuity correct?
Replace the faulty speaker
(see MR 451, Mechanical, 86A,
Radio, Front speakers:
Removal - Refitting or Tweeter:
Removal - Refitting).
If the wiring is faulty and there is a
repair procedure (see Technical
Note 6015A, Electrical wiring
repair, Wiring: Precautions for
repair), repair the wiring, otherwise
replace the wiring.
A
D
B C
NO
NO
YES
YES
YES
YES
NO
E
NO

Other manuals for Renault Duster

Related product manuals