EasyManua.ls Logo

RM 900 Series - Page 4

RM 900 Series
Print Icon
To Next Page IconTo Next Page
To Next Page IconTo Next Page
To Previous Page IconTo Previous Page
To Previous Page IconTo Previous Page
Loading...
ÚVOD
Překlad návodu z původního jazyka
4
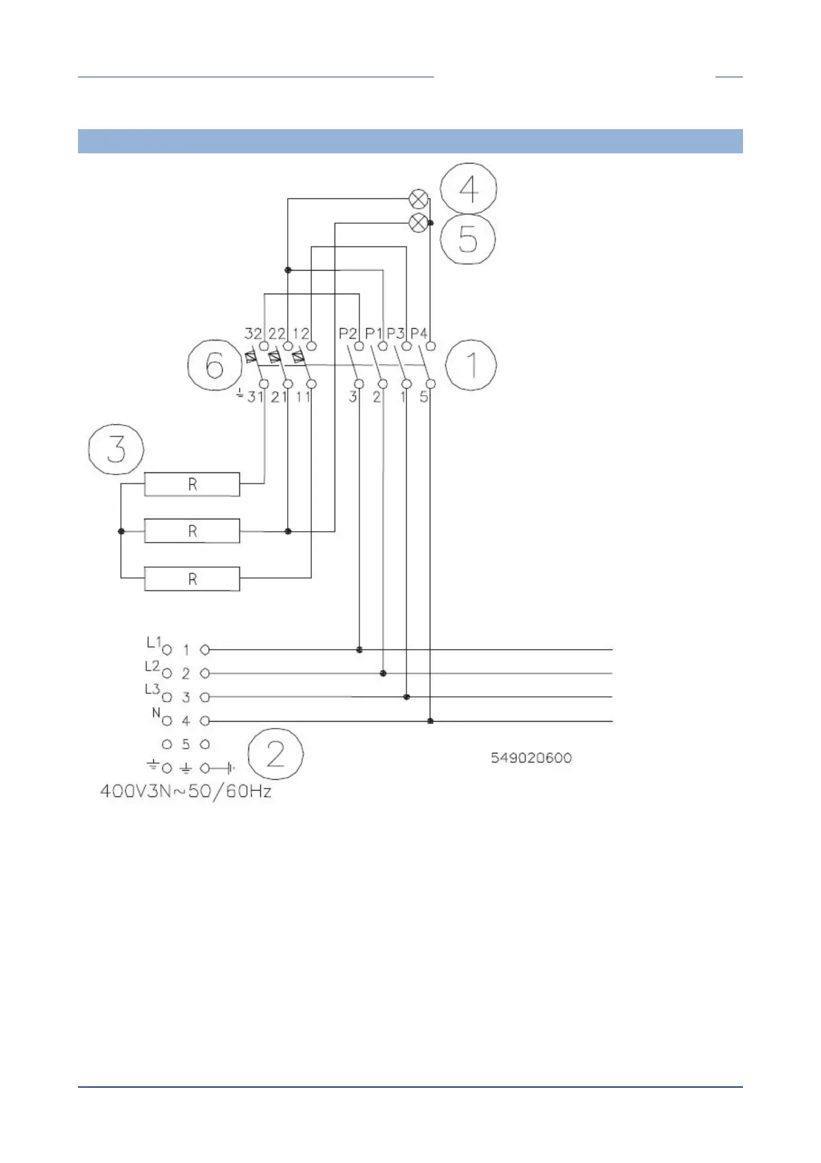
ELEKTRICKÉ SCHÉMA CW...-9E
1 Přepínač
2 Napájecí svorkovnice
3 Topné těleso
4 Bílá kontrolka
5 Zelená kontrolka
6 Bezpečnostní termostat

Table of Contents