EasyManua.ls Logo

Robin RGX5500 - Page 86

Robin RGX5500
94 pages
Print Icon
To Next Page IconTo Next Page
To Next Page IconTo Next Page
To Previous Page IconTo Previous Page
To Previous Page IconTo Previous Page
Loading...
l
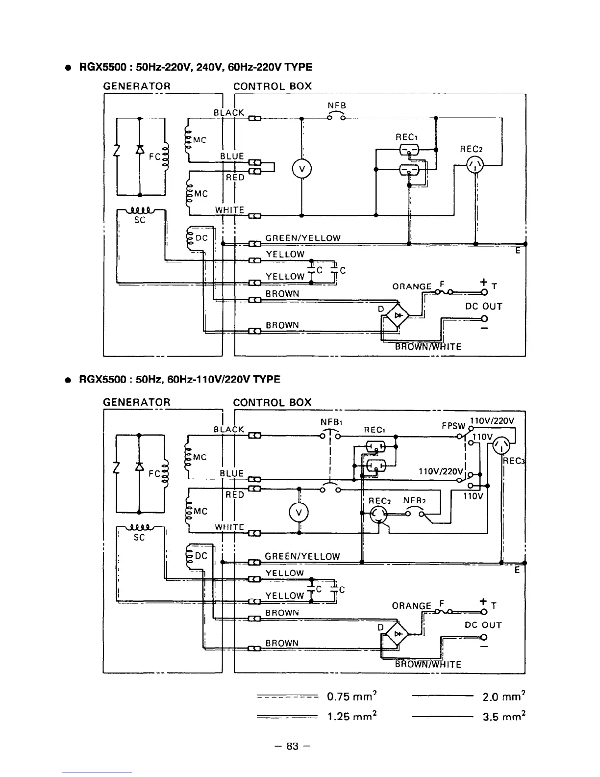
RGX5500 : 50Hz-220V, 24OV, 60Hz-220V TYPE
GENERATOR
CONTROLBOX
NFB
-
00
RECI
^L-m...,L. -._.
iKttN/YtLLUW
L: I;
---
--
YELLOW
E
I
-k--C
YELLOW1 -f
_-
- --i
BROWN
___--
l
RGX5500 : 50Hz,6OHz-1 lOW22OV TYPE
GENERATOR
CONTROL BOX
BLACK
-
RFCr
II
III:1 I
YELLOW T”
7”
------i
BROWN
I
BROWN
4
---_----- 0.75 ,,*
2.0
mm*
----
1.25
mm*
3.5
mm*
- 83 -

Related product manuals