EasyManua.ls Logo

Robur F1 81 - Page 32

Default Icon
34 pages
Print Icon
To Next Page IconTo Next Page
To Next Page IconTo Next Page
To Previous Page IconTo Previous Page
To Previous Page IconTo Previous Page
Loading...
Ed. 11/2006
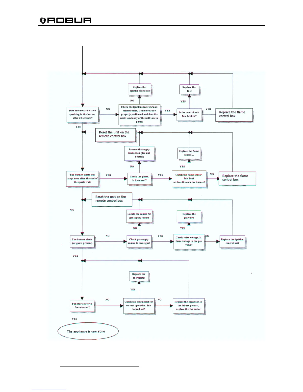
User, Installation and Service Manual for F1 Gas Unit Heaters 30
continued

Related product manuals