EasyManua.ls Logo

Rockwell Automation Allen-Bradley 900-TC16

Rockwell Automation Allen-Bradley 900-TC16
410 pages
To Next Page IconTo Next Page
To Next Page IconTo Next Page
To Previous Page IconTo Previous Page
To Previous Page IconTo Previous Page
Loading...
Publication 900-UM007D-EN-E - January 2011
Bulletin 900 Input & Output Overview 1-3
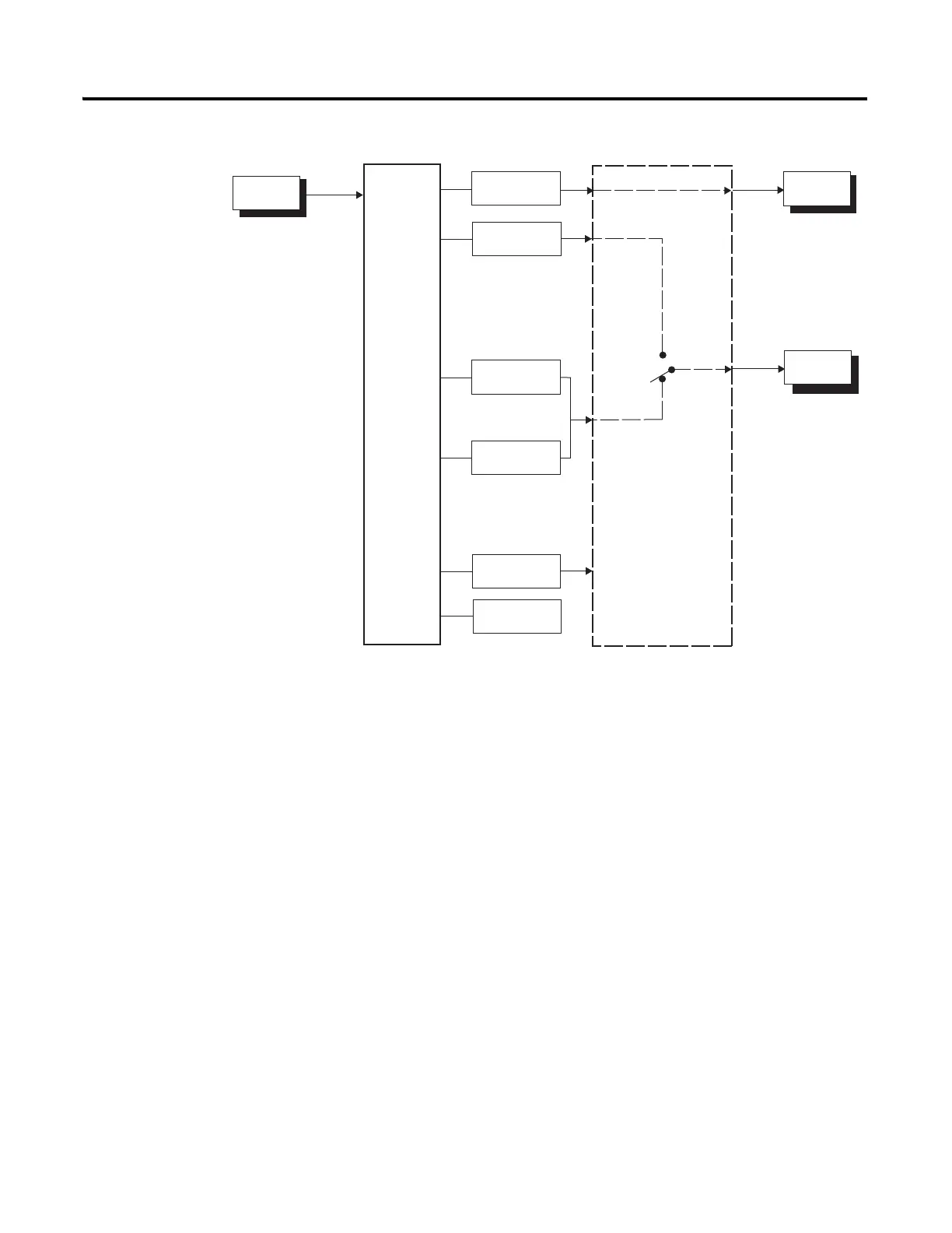
Figure 1.3 — 900-TC32 I/O Configuration
Bulletin 900-TC8, 900-TC16, and 900-TC32 temperature controllers allow the
user to:
Select from thermocouple and platinum RTD temperature sensors, plus
non-contact temperature sensor and analog voltage or current inputs.
Individually assign the function for each output by changing the
configured values of the following parameters: Control Output 1,
Assignment, Control Output 2 Assignment
, Aux 1 Assignment, Aux 2
Assignment
, and Aux 3 Assignment (900-TC8).
Select heating and cooling control in addition to standard control
Select AT (Auto-Tuning) and ST (Self-Tuning) as tuning functions
Use multi-SP, switch between automatic and manual operation,
start/reset the simple program function, and initiate the RUN/STOP
function according to event input.
Use the Heater Burnout Alarm (HBA) and Heater Short Alarm (HSA)
function.
Use the communications function (for units equipped with the optional
communications function modules)
Calibrate sensor input
Configure the color of the PV display to switch between amber, red, and
green, making the process status easy to understand at a glance.
The Bulletin 900-TC32 Temperature Controller does not support this function
Temperature
Input
Control
Output 1
Auxillary
Output 1
Control Output
(Cooling)
Alarm 1
Input Error
Program End
Output
Communications
Function
Control
Section
Heating/
Cooling
Standard
Control Output
(Heating)

Related product manuals