EasyManua.ls Logo

Ruger RC1000 - Page 8

Ruger RC1000
20 pages
Print Icon
To Next Page IconTo Next Page
To Next Page IconTo Next Page
To Previous Page IconTo Previous Page
To Previous Page IconTo Previous Page
Loading...
AFFORDABLE
COMPACT
VERSATILE
RELIABLE
MODEL: RC1000
Certain models can be
shipped NEXT DAY.
Ask About our
SPECIAL financing
packages.
NOTE:
Ruger can modify
any standard
dimensions
to meet specific
customer needs.
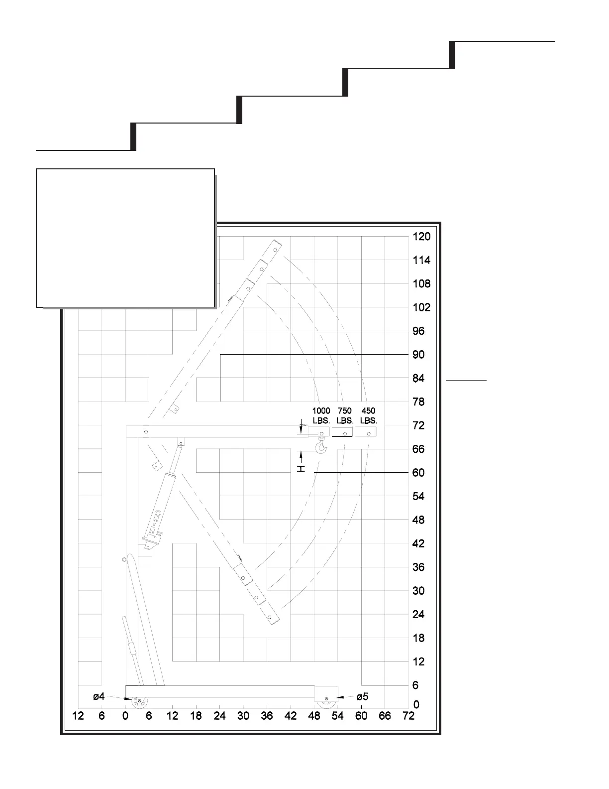
PUMPING CYCLES
needed to raise boom
through full travel - 90.
ModelRC ..................................................1000
Capacity ...............................................1000 lbs
Overall base length ....................................53 1/8”
Overall width ..............................................35”
Overall height ............................................72 1/2”
Width between legs ...................................28 3/4”
Overall boom length .......................................45”
Max. O.A. boom length with extension ............52”
Boom height (lowest position) ..................34”
Boom height (highest position) .........107 1/2”
Ext. boom height (lowest position) ............24 1/2”
Ext. boom height (highest position) ...............117”
Height of legs ...............................................6 7/8”
Wheel diameter-load wheels ..............................5”
Wheel diameter-steering wheels .........................5”