EasyManua.ls Logo

Ruud AP15318 - Electrical Connection

Ruud AP15318
32 pages
Print Icon
To Next Page IconTo Next Page
To Next Page IconTo Next Page
To Previous Page IconTo Previous Page
To Previous Page IconTo Previous Page
Loading...
F.0/5667.4$/82$G57.$#2:-/2$U-./1-6Q
)62@/17@56$U-..2@/7-.
T"D)#$U"#,
$$
$'I<0'080?;4:?'W>]04'/7WW8R'40h7:40H06;'
@>4';<:/']3;04'<03;04':/'#O)'f!2*F)AvL''
O'!HW/S
$'!'W>]04'/7WW8R'?>4C':/'6>;''/7WW8:0C']:;<'
;<0']3;04'<03;04S'./0'>68R'3'W>]04'>7;80;'
]:;<'3'X4>76C';04H:638S
$'I<0':6/;3883;:>6'>@'36'DP2='(D4>76C'P378;'
2:4?7:;'=6;0447W;04,':/'40?>HH06C0CS
$'t00W'36R'0[?0//'>@';<0'W>]04'/7WW8R'?>4C'
>6';<0'>7;/:C0'>@';<0']3;04'<03;04S
$'=@'8>?38'?>C0/'40h7:40'<34C]:4:6XL'/00'
:6/;47?;:>6/'@>4'yA34C]:4:6X';<0'N80?;4:?38'
2>660?;:>6/lS
E(#,DF#FPI$
*E)$)H)U*#FU(H$U"PP)U*F"P'$$
$'9:4:6X'/<>78C'a0'?344:0C'>7;'aR'3'h738:@:0C'
080?;4:?:36':6'3??>4C36?0']:;<'8>?38'?>C0/S
$'I<0']3;04'<03;04'40h7:40/'#O)'f!2*F)A^'36C'
/<>78C'a0'W4>W048R'X4>76C0CS
$'\B'KBI'?>660?;'X4>76C:6X']:40';>']3;04'
W:W0/L'X3/'W:W0/L';080W<>60'?3a80/L'8:X<;6:6X'
?>6C7?;>4'?:4?7:;/'36C';>'X4>76C:6X'?:4?7:;'
>@'>;<04'0h7:WH06;';<3;'?344R'3' X4>76CE@378;'
:6;0447W;04S
$'!6'BK*BPP'/]:;?<'H7/;'a0'W4>`:C0C'36C'
:6/;3880C'@>4';<0':6?>H:6X'#O)f!2'W>]04S
$'9:40';<0']3;04'<03;04'0[3?;8R'3/'/<>]6'
a08>]S'!']:4:6X'C:3X43H':/'38/>'@>76C'
:6/:C0'>@';<0'?>`04'W3608S
$'!'X4006'/?40]':/'W4>`:C0C':6';<0'd76?;:>6'
a>['@>4'3'X4>76C:6X'?>660?;:>6S
$'2>660?;';<0'8:`0']:40';>'a83?Y'80X']:40'36C'
;<0'607;438']:40';>';<0']<:;0'607;438']:40S
$ D(#PFPIQ$'8-@S$
85N51?$67.2$<-6/542$70$
=1202./B$^29-12$021<7@7.4$
/82$J5/21$825/21M$/31.$-99$
/82$262@/17@56$=-J21$/-$/82$
J5/21$825/21$5/$/82$:57.$
?70@-..2@/$-1$@71@37/$
;125S21B$!576312$/-$?-$0-$
@-36?$12036/$7.$02<212$
=210-.56$7.O31A$-1$?25/8B
U(&*F"PQ$H5;26$
566$J7120$=17-1$/-$
?70@-..2@/7-.$J82.$
021<7@7.4$@-./1-60B$D717.4$
211-10$@5.$@5302$7:=1-=21$
5.?$?5.421-30$-=215/7-.B$
_2179A$@-112@/$-=215/7-.$
59/21$021<7@7.4B
31-93618 0
VERT/JAUNE
G/Y:GREEN/YELLOW,
AC
120V
O:ORANGE,ORANGE
CODE DE COULEUR
COLOR CODE
MIN BUTTON
BOUTON MIN.
G/YorG
W
BOUTON MAX.
BL
BL BL
LED
G G
MAX BUTTON
ADJUSTER BUTTON
BL
BOUTON DE RÉGLAGE
BL
1
2
3
4
5
A
FOR INDOOR,DIRECT-VENT
MODEL ONLY
POUR MODÈLE INTÉRIEUR À
ÉVENT DIRECT SEULEMENT
4 3 2
1
Y
W
R
BK BL
W
BL
R O Y
FOR DIRECT-VENT MODEL ONLY
POUR MODÈLE À ÉVENT DIRECT SEULEMENT
SW3SW2
SW1
U
2
1
S
1
3
2
W
W
1
2
3
4
I
J
H
F
W
W
2
3
4
1
B
R
Y
O
W
BR
BK
1
2
3
4
5
6
7
8
R
Y
O
W
BR
BK
1
2
3
4
5
6
7
8
C
9
R
BR
BK
BK
W
BK
W
1
2
3
4
Y
W
BK
1
23
K
SV0
SV1
SV2
SV3
W
BK
W
G/Y
GY
BK
IG
1
23456
G
FM
5
GY
W
Y
R
R
BK
BK
R
1
2
3
4
5
6
7
+
PSV
R1
R2
R3
R4
BK
BK
-
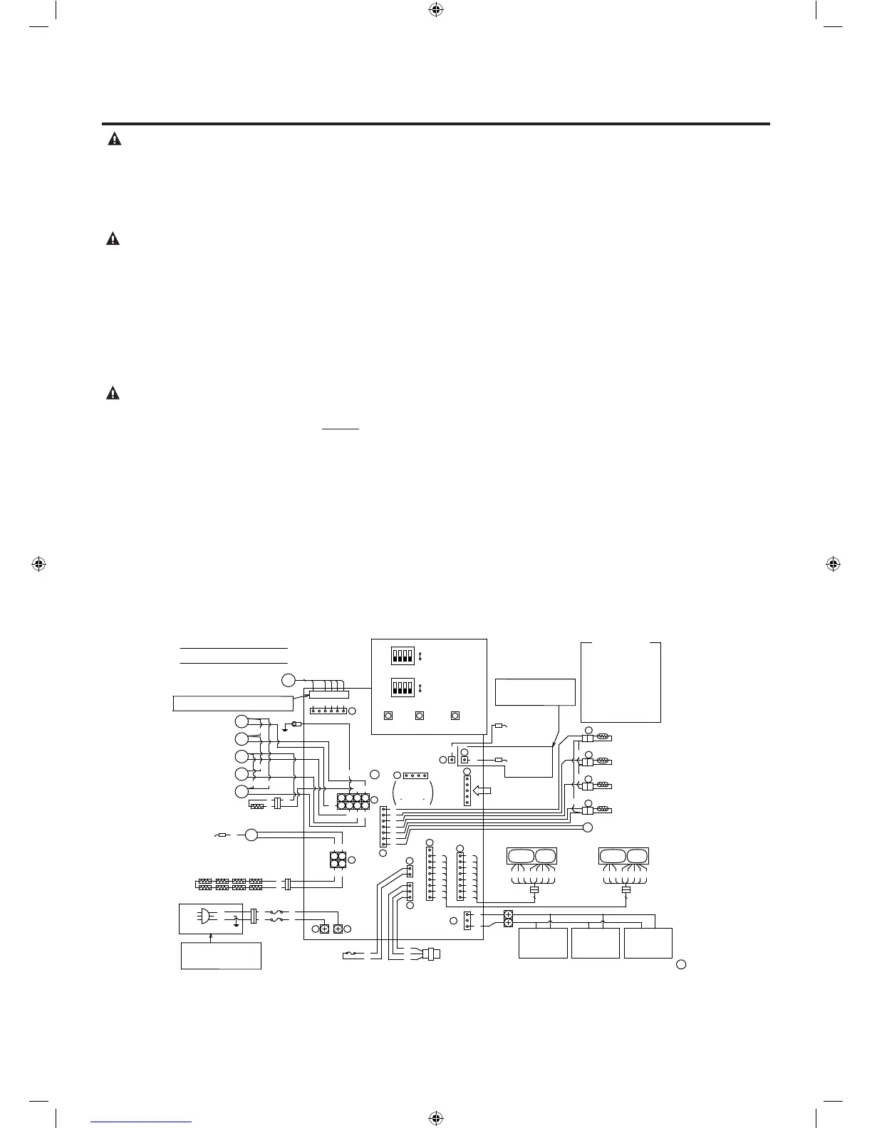
WIRING DIAGRAM
SCHÉMA DE CÂBLAGE
MOTEUR DU
VENTILATEUR
FAN MOTOR
ELECTRODE
IGNITER
FUSE(3A)
(UMC-117)
CIRCUIT BOARD
PLAQUE DE CIRCUIT
ÉLECTRODE
ALLUMEUR
ANTI-FROST HEATER
CHAUFFAGE ANTI-GIVRE
FUSIBLE(3A)
ON
MARCHE
OFF
ARRÉT
CONTACTEUR DIP 1
DIP SWITCH 1
DIP SWITCH 2
CONTACTEUR DIP 2
ON
MARCHE
OFF
ARRÉT
ÉLECTROVALVE DE DÉRIVATION D'EAU
WATER VOLUME CONTROL MOTOR
WATER BY-PASS CONTROL MOTOR
MOTEUR DE CONTRÔLE DU VOLUME D'EAU
R:RED,ROUGE
W:WHITE,BLANC
BR:BROWN,BRUN
BL:BLUE,BLEU
BK:BLACK,NOIR
GY:GRAY,GRIS
G:GREEN,VERT
Y:YELLOW,JAUNE
BK
(USC1-117)
(USC2-117)
WW
LIMITER
LIMITEUR
MOTOR
MOTEUR
LIMITER
LIMITEUR
MOTOR
MOTEUR
4
5678
GY
R
BL
SV4
BK
BK
BK
BK
1
2
3
V
T
BL
M
W
FLAME ROD 1
ÉLECTRODE DE
DÉTECTION
DE FLAMME 1
FLAME ROD 3
ÉLECTRODE DE
DÉTECTION
DE FLAMME 3
FOR INDOOR,DIRECT-VENT
MODEL ONLY
POUR MODÈLE INTÉRIEUR À
ÉVENT DIRECT SEULEMENT
RÉSISTANCE
USUALLY
DISCONNECTED
NORMALEMENT
DECONNECTE
BK
GND
GND
RESISTOR
SOLENOID VALVE 3
ÉLECTROVALVE 3
SOLENOID VALVE 2
ÉLECTROVALVE 2
ÉLECTROVALVE 1
SOLENOID VALVE 1
ÉLECTROVALVE DANS
ADMISSION DE GAZ
GAS INLET
SOLENOID VALVE 0
OVER HEAT LIMITER
LIMITEUR DE SURCHAUFFE
WATER FLOW SENSOR
D'EAU
CAPTEUR DE DÉBIT
P.G.F.R VALVE
AMBIENT AIR
THERMISTOR
D'AIR AMBIANT
THERMISTOR
DE SORTIE D'EAU CHAUDE
D'ECHANGEUR DE CHALEUR
HOT WATER OUTLET
THERMISTOR
THERMISTOR
HEAT EXCHANGER
THERMISTOR
D'ADMISSION D'EAU
THERMISTOR
WATER INLET
THERMISTOR
THERMISTOR
GAS TYPE
CIRCUIT BOARD
PLAQUE DE CIRCUIT
IMPRIMÉ DE TYPE Â GAZ
MAIN REMOTE
CONTROL
TÉLÉCOMMANDE
<<MAIN>>
BATH REMOTE
CONTROL 1
BATH REMOTE
CONTROL 2
TÉLÉCOMMANDE 1
TÉLÉCOMMANDE 2
<<BATH>> <<BATH>>
SOLENOID VALVE 4
ÉLECTROVALVE 4
GG BL BLBK R Y O
W
BR
8
BK R Y O
W
BR
8
D(#PFPIQ$!726?$J717.4$@-..2@/7-.0$5.?$262@/17@56$ 41-3.?7.4$:30/$@-:=6A$J7/8$6-@56$@-?20M$-1$
7.$/82$5;02.@2$-9$6-@56$ @-?20M$J7/8$/82$65/20/$2?7/7-.$-9$/82$P5/7-.56$)62@/17@56$U-?2M$(P'F\P!T($hcM$
-1$7.$U5.5?5M$U5.5?75.$)62@/17@56$U-?2M$U'($UbbBa$T51/$aB
#V
AP15318 tankless 10 30 09.indd 17 11/9/2009 3:17:39 PM

Related product manuals