EasyManua.ls Logo

Samsung 713N

Samsung 713N
34 pages
To Next Page IconTo Next Page
To Next Page IconTo Next Page
To Previous Page IconTo Previous Page
To Previous Page IconTo Previous Page
Loading...
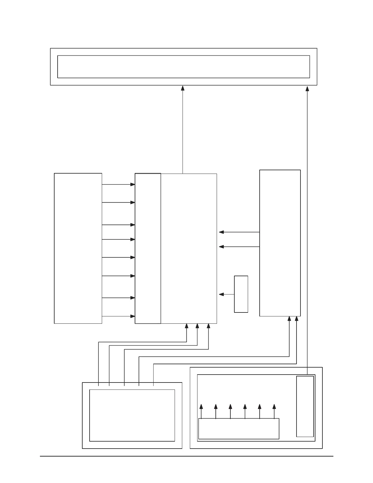
8 Block Diagrams
8-2
8-2 DIGITAL Block Diagram
R
G
B
H- sync
V- sync
(PC)ANALOG
ADC/
IMAGE SCALER/LVDS
(SE7888)
MICOM
12MHz
S
M
P
S
+13V
+13V
L
C
D
P
A
N
E
L
TMDS
INVERTER
IP BOARD
(PC)DIGITAL
RX2+ RX2- RX1+ RX1- RX0+ RX0- RXC+ RXC-
+5V
(ON)+ 5V
+0~3.3
+5V

Related product manuals