EasyManua.ls Logo

Samsung AJ030MCS4CH - Page 58

Samsung AJ030MCS4CH
92 pages
Print Icon
To Next Page IconTo Next Page
To Next Page IconTo Next Page
To Previous Page IconTo Previous Page
To Previous Page IconTo Previous Page
Loading...
4-40 Samsung Electronics
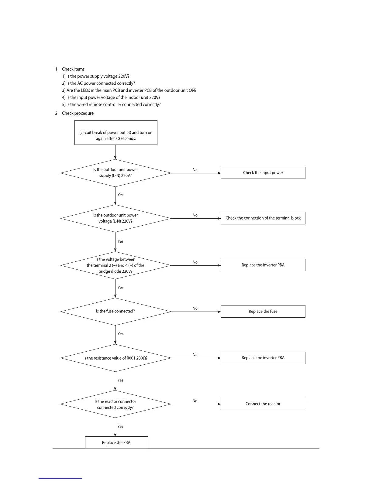
4-6-2 Outdoor unit is not powered on Initial diagnosis(1phase)
Turn off the main power switch

Related product manuals