EasyManua.ls Logo

Samsung MAX-485 - Page 39

Samsung MAX-485
69 pages
Print Icon
To Next Page IconTo Next Page
To Next Page IconTo Next Page
To Previous Page IconTo Previous Page
To Previous Page IconTo Previous Page
Loading...
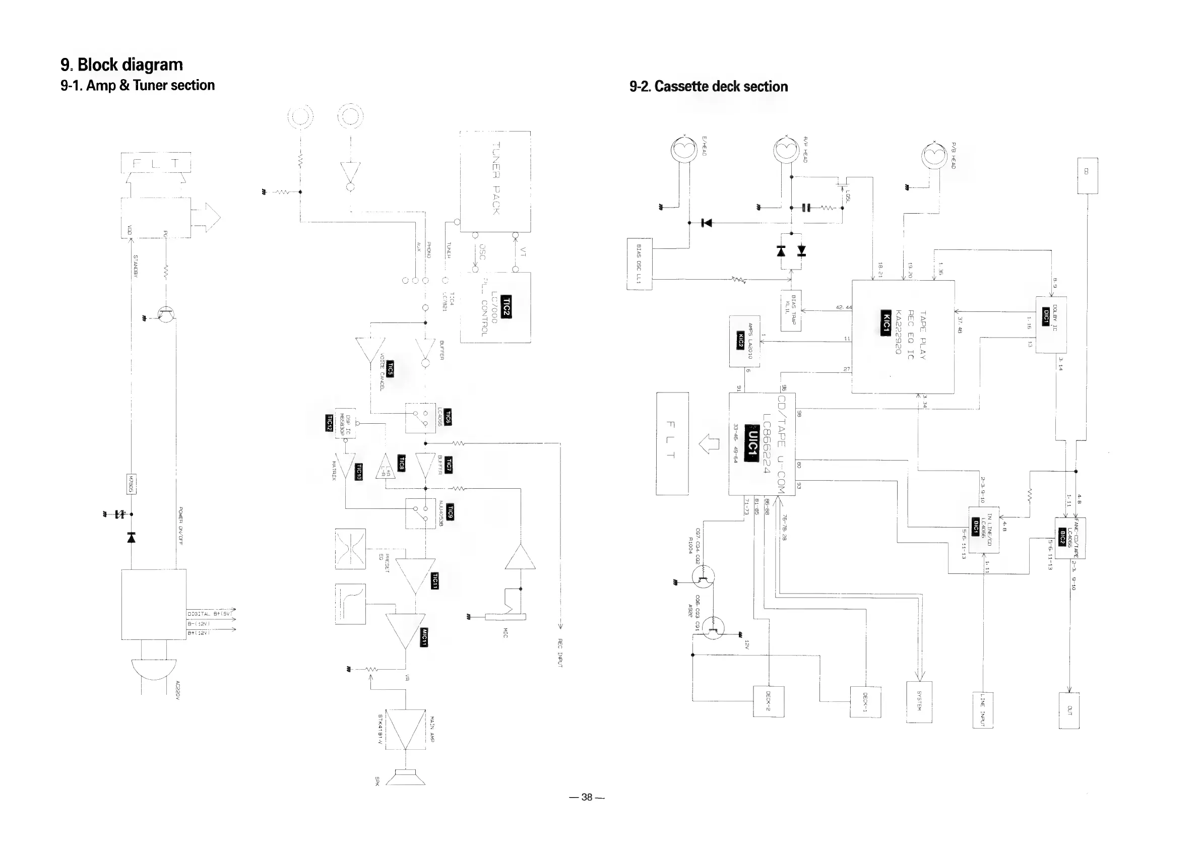
9.
Block
diagram
9-2.
Cassette
deck
section
9-1.
Amp
&
Tuner
section
Ca
|
es
|
a
oe
ae
oes
Ete
<
|
|
=
48
slrane-co/TaPe|
59,
g-49
[
aes,
:
T
at
LC4066
lias
=
OUT
mene
|
|
a
ial
8.9
DOLBY
IC
a.
.
ga
Soy
2
D5
;
[S-6:
11-13
nrare
eee
|
TAG
i
V\
=
-
i
H
|
4.8
|
IN
LINE/CO
|
iad
_
[ecee:
-
2-3.
9-40
LC4066
K—
-
~
——
LINE
INPUT
|
ay
[ict
|
t
we
!
bec
|
!
5-6.
11-13
P/B
HEAD
ee
aoe
]
|
.
“]
1.36
;
~
3
a
|
_
|
i
!
TAPE
PLAY
eoeel
oo
_
fe
aS
as
Mets
SYSTEM
|
19.
20]
REC
EG
IC
——.
vo:
——_
|
Ro
>
KA2Z22920
——---
:
KIC1
|
18.21
-—
[>
5
i
|
|
—----—————_---—-
|
1
LOSL
_
yO
a)
Tha
lee
aoc
a
¢
i
|
H
|
I
|
|
[
R/P
HEAD
J
|
|
es
ie
|
98
go
|93
ere
4
=
|
BIAS
ag
l
-
aes
7
KLAL
in
:
-
:
76-78.
2
or
ee
ee
-~SICD/TAPE
u-C
cae
=e
al
|
I
iia
_
|
|
_CB866224
bee
88
a
=
Tom
ng
DECK
2
po
7]
|
81-85
H
-
|
AMPS
LAZ010
|g
“UIC1
oi
73.4
tev
[wer]
E/HEAD
y
il
ae
aE
are
ca?.
ca4.
coz
COB.
CG3:
COt
BIAS
OSC
LL
i]
RA1004
—~
>>
REC
INPUT
pe
ee
y
ae
ee
eo
en:
Pa
|
7”
VT
]
,
os
eT
ga
ot
im
==
-—C
|
Ss
|
|
|
=
cae
|
|
TIC2
/N
|
mac
eae
Sees
fl
}
UNER
PACK
7000
|
|
-
|
asc
|
PLE
CONTROL
|
i
SO
|
f
|
|
oe
-
pS
;
TiC4
sites)
a
WO
0
tet
cm
$i
BUFFER
i
PHONO
4
aS
:
a
MAIN
AME
(ee
OF
+
>}
>
2
Sy
~,
Wa
A
aeaaee
Es
'
AUX
a
2
|
.
!
“SS
|
(ee
Oo
2
'
|
aa
ae
“Sz
|
-
'
|
a
VR
~~
|
o
|
[-
aaa
ie
(as
{
we
“a
et
t
!
a
'
ee
|
%
|
:
ia
|
PRESET
ue
eee
A
\
|
“VOICE
CANCEL
1
EG
STK4191-V
Se
H
i
SPK
ca
Lea
Ae
<
eon
-
=
XN
foN
oe,
fa
Le
,
-
ea
\
it
pe
,
AD
;
pse
Ic
b
sf
oo
\
mn
a
a
|
ME5830P
a
Baw
swan
wee!
i
=e
“MATRIX
ee
men
AN
Ape
nm
-
aot
&
i)
Al
|
i>
ja
Jos
‘&
Hl
L
ae
eles
Lo
>
12
1a
1R
=
alte
rey
a
Ojo
[a
|
wt.
|
POWER
ON/OFF
[
;
|
FR}
ie
Pa
ie
ee
eaten
|
~
Agesoy
|
i
.
40a
1
aes
i
;
Por
mae
}
|
:
a
Si
}
\
ane
!
i
|
|
|
|
(|
er
es
ae
STANDBY
oe
BOS
ee
yoo
—————
Se
:
a
{7805
—_--
|
as
eit
Se
4
oso.
WE
4
Se

Related product manuals