EasyManua.ls Logo

Samsung MAX-557 - Troubleshooting

Samsung MAX-557
55 pages
Print Icon
To Next Page IconTo Next Page
To Next Page IconTo Next Page
To Previous Page IconTo Previous Page
To Previous Page IconTo Previous Page
Loading...
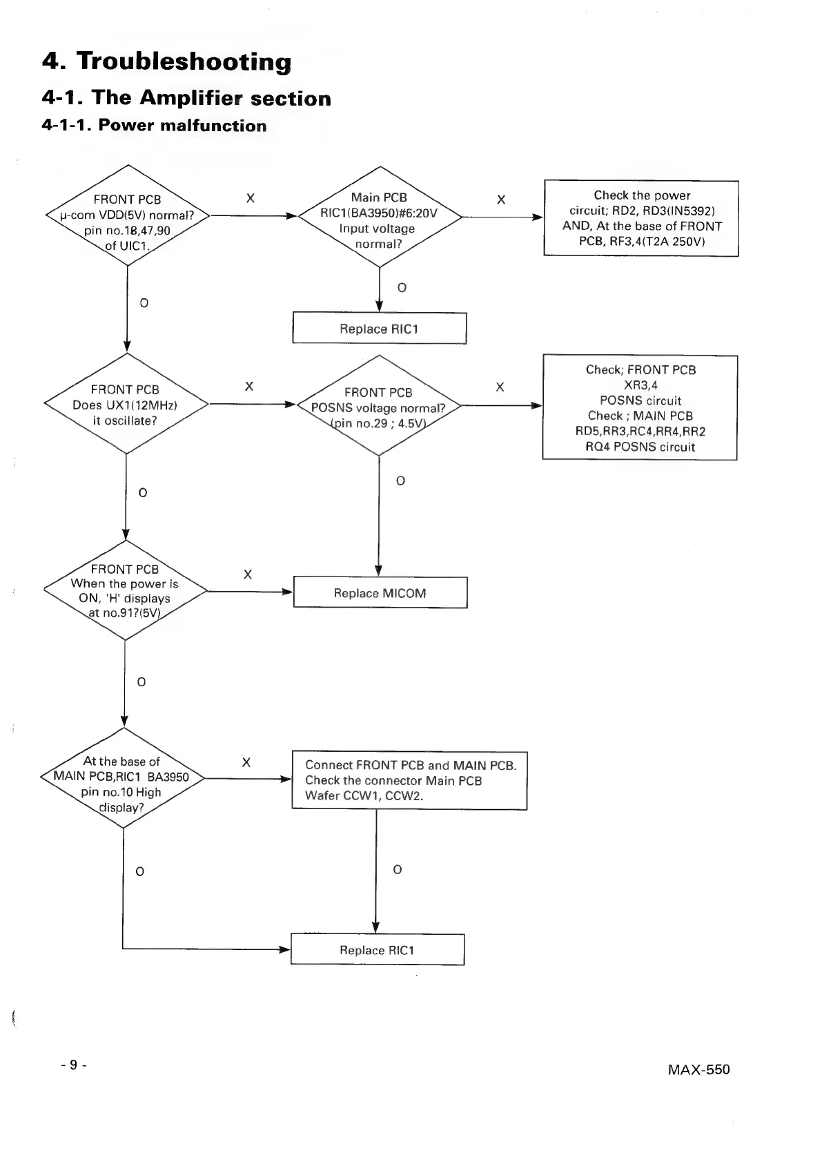
4.
Troubleshooting
4-1.
The
Amplifier
section
4-1-1.
Power
malfunction
i
Check
the
power
FRONT
PCB
X
Main
PCB
ee
u-com
VDD(5V)
normal?
>———————»
<_
RIC
1(BA3950)#6:20V
circuit;
RD2,
RD3(IN5392)
pin
no.18,47,90
Input
voltage
AND,
At
the
base
of
FRONT
of
VICI
normal?
PCB,
RF3,4(T2A
250V)
Replace
RIC1
Check;
FRONT
PCB
x
XR3,4
FRONT
PCB
Does
UX1(12MHz)
it
oscillate?
FRONT
PCB
><
POSNS
voltage
normal?
pin
no.29
;
4.5V.
POSNS
circuit
Check
;
MAIN
PCB
RD5,RR3,RC4,RR4,RR2
RQ4
POSNS
circuit
FRONT
PCB
When
the
power
is
ON,
'H'
displays
at
no.91?(5V)
Replace
MICOM
At
the
base
of
MAIN
PCB,RIC1
BA3950
pin
no.10
High
display?
Connect
FRONT
PCB
and
MAIN
PCB.
Check
the
connector
Main
PCB
Wafer
CCW1,
CCW2.
Replace
RIC1
-9-
MAX-550

Related product manuals