EasyManua.ls Logo

Samsung MAX-557 - Page 40

Samsung MAX-557
55 pages
Print Icon
To Next Page IconTo Next Page
To Next Page IconTo Next Page
To Previous Page IconTo Previous Page
To Previous Page IconTo Previous Page
Loading...
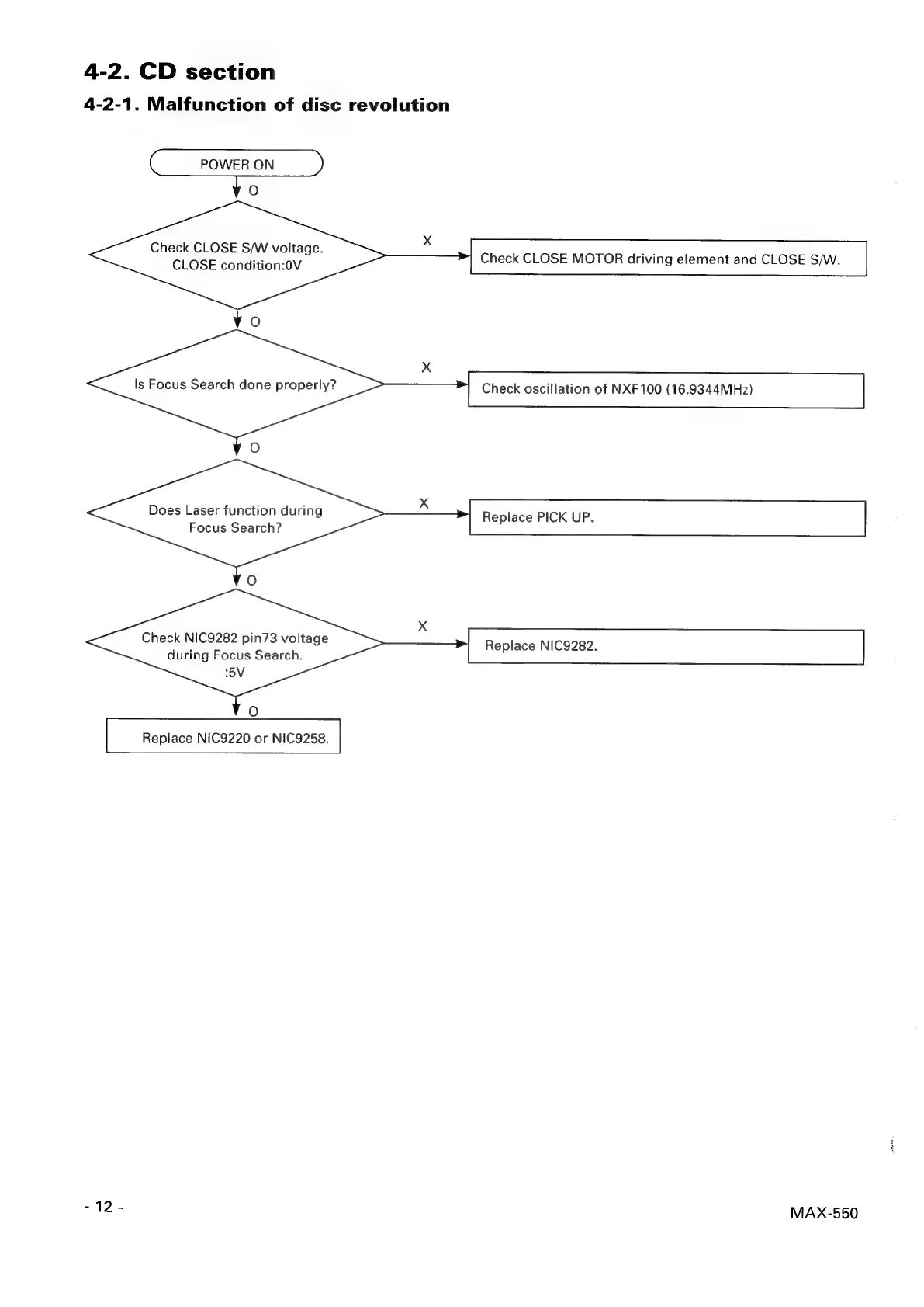
4-2.
CD
section
4-2-1.
Malfunction
of
disc
revolution
POWER
ON
O
Check
CLOSE
S/W
voltage.
CLOSE
condition:0V
Check
CLOSE
MOTOR
driving
element
and
CLOSE
S/W.
Is
Focus
Search
done
properly?
Check
oscillation
of
NXF100
(16.9344MHz)
Does
Laser
function
during
Focus
Search?
Replace
PICK
UP.
Yo
Check
NIC9282
pin73
voltage
during
Focus
Search.
5V
Replace
NIC9282.
Yo
Replace
NiC9220
or
NIC9258.
-
12
-
MAX-550

Related product manuals