EasyManua.ls Logo

Samsung PS50B451B2W - Chapter 6 Wiring Diagram; Overall Wiring

Samsung PS50B451B2W
75 pages
Print Icon
To Next Page IconTo Next Page
To Next Page IconTo Next Page
To Previous Page IconTo Previous Page
To Previous Page IconTo Previous Page
Loading...
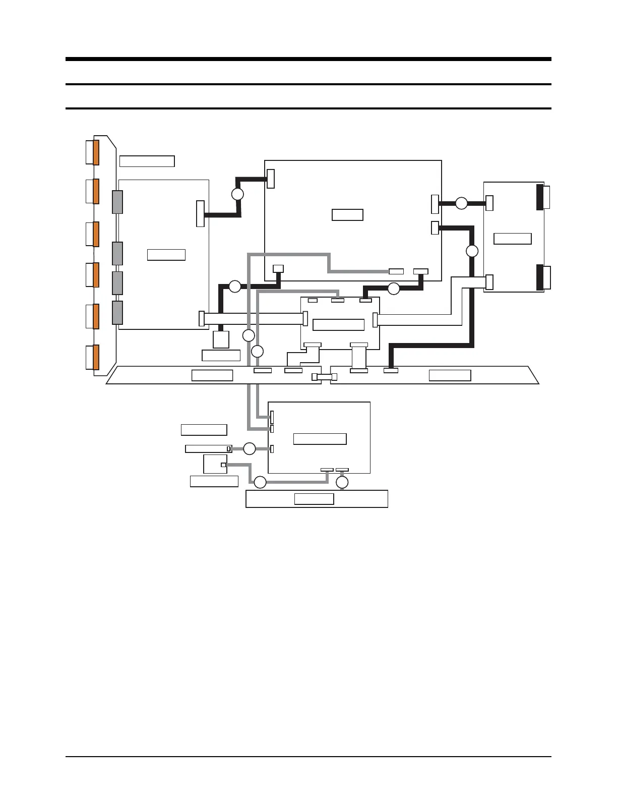
Wiring Diagram
Samsung Electronics 6-1
6. Wiring Diagram
6-1 Overall Wiring
CN5401
CN5402
CN5403
CN5501
CN5502
CN5503
CN5407
CN5408
CN5409
CN5412
CN5701
CN5707
CN807
CN809
CN808
CN810
CN4701
CN4002
CN4001
CN4004
CN2004
CN2600
CN2610
CN2510
CN1
CN3
CN800
LOGIC BOARD
SMPS
X-DRIVE
Y-DRIVE
Y-MAIN SCAN
AC-INLET
F-BUFFER
FUNCTION
POWER SW
CN2609
CN2000CN2001CN2006
SPEAKER
CN801
CN2002
CN202P
CN201
CN401
MAIN BOARD
?
8 9
10
11
CN2028
5
6
7
CN101
CN902
2
CN2003
E-BUFFER
CN2500CN2509
1
4
<42" Overall Wiring>

Other manuals for Samsung PS50B451B2W

Related product manuals