EasyManua.ls Logo

Sase SC12E - Page 41

Default Icon
47 pages
Print Icon
To Next Page IconTo Next Page
To Next Page IconTo Next Page
To Previous Page IconTo Previous Page
To Previous Page IconTo Previous Page
Loading...
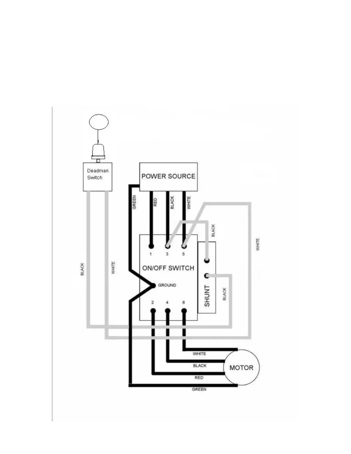
SC12E 230/460 VOLT THREE PHASE
SWITCH AND SHUNT WIRING DIAGRAM
AMP SETTING
230V: 23
460V: 11

Related product manuals