EasyManua.ls Logo

Sharp CD-C471H - Page 23

Sharp CD-C471H
81 pages
Print Icon
To Next Page IconTo Next Page
To Next Page IconTo Next Page
To Previous Page IconTo Previous Page
To Previous Page IconTo Previous Page
Loading...
– 23 –
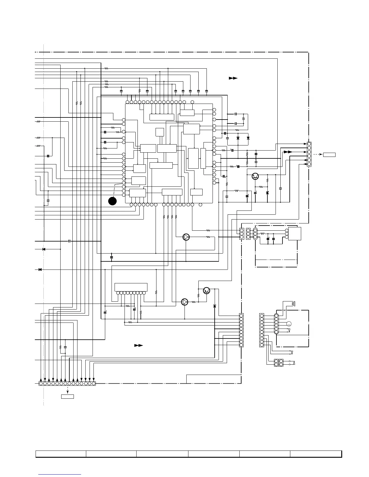
CD-C471H
Figure 23 SCHEMATIC DIAGRAM (2/13)
7
8 9 10 11 12
P12
CNP11
D1
1SS133
C44
100P
C45
100P
C47
100P
C22
220P
C23
0.0027
38
70
R53
1.2K
C74
220P
C73
220P
R73
390
R74
390
C43
330/6.3
C48
100P
C49
100P
C81
47/16
C57
0.001
D4
RL104A
R62 1K
R63 1K
C38
0.01
R61 1K
R57 1K
6
33
R60
1K
R52
27K
C40
0.047
C39
0.047
R50
680
R90 1K
R91 1K
R89 1K
R83
3.9
C83
0.022
D82
1SS133
D81
1SS133
C72
10/50
C71
10/50
R93
220
C42
15P
C41
12P
C35
1/50
R88 1K
C28
0.1
CNP10
R51
3.3M
R42
47K
R44
33K
3
K
1
K
R39
1K
5
P
IC2
LC78622K
SERVO/SIGNAL
CONTROL
C46
100P
C53
0.022
R47
10K
C37
0.022
Q91
KTA1271 Y
Q93
KRC102 M
R87
10K
R86
2.2K
D91
1SS133
R82
6.8K
C82
47/16
L61
0.82µH
C51
100/16
ZD61
MTZJ5.6B
R66
220
R64
22
C52
100/16
C99
100/10
C98
0.022
Q52
KTC3203 Y
C56
0.022
R72
2.7K
R71
2.7K
C50
0.022
R55
150
R81
2.7K
R85
56 (1/2)
C75
0.001
432987651
1413121110
1
22
1
1
2
3
4
5
6
10
9
8
7
6
5
4
3
2
1
10
9
8
7
6
5
4
3
2
1
3
2
1
3
2
1
3
2
1
1
2
3
CNP99
CNS99
BI99
6
1
2
3
4
5
46
47
49
5660
61
1
13
24
38
37
36
35
34
33
323130292827262523222120191817
16
15
14
12
11
10
9
8
7
6
5
4
3
2
64
63
62
59
58
57
55
54
53
52
51
50
39
40
41
42
43
44
45
48
123456789
R59 1K
R58 1K
Q51
KRC107 M
R80
6.8K
R54
330
L99
2.2µH
12V
6.5V
0V
0V
0V
6.4V
1V
6.5V
6.5V
2.9V
BIM5
FSEQ
EMPH
CONT5
C2F
TEST3
LVSS
MUTEL
MUTER
SBSY
EFLG
UP/DOWN
DISC NO.
OPEN/CLOSE
PUIN SW
SLD–
SLD+
D_GND
DRF (ASP)
RES(DSP)
CQ CK(DSP)
SQ OUT(DSP)
CO IN(DSP)
WRQ(DSP)
RWC(DSP)
UP/DOWN
GND(D)
DISC NO.
OPEN/CLOSE
GND(D)
M+
GND(M)
SOL
GND(D)
CNS10
SW3
DISC NUMBER
CNS5
SW2
MECHA UP
SW1
OPEN
CLOSE
SENSOR
PWB-F
JACK PWB-A4
CD SERVO PWB-C
M3 T/T
UP/DOWN
LOADING
LOCK
SOLM2
SOLENOID
CD
DIGITAL
OUT
IC99
GP1F32T
OPTICAL FIBER
DATA LINK
0V
12V
CD_LD_M–
CD_LD_M+
R-CH
TO MAIN PWB
P24 6-A
CNS11
A_GND
L-CH
D-GND
7.3V
M_12V
6.5V
5.5V
CD_LCH
4.9V
+5V
A_GND
CD_RCH
XL1
16.934MHz
X-TAL
GENERATOR
4M
16M
/RES
/CQCK
COIN
SQOUT
RWC
WRQ
FSX
PW
SFSY
SBCK
TEST11
U-COM
INTERFACE
SUB-CODE
XVSS
XIN
XOUT
XVDD
RVDD
RCHO
RVSS
LCHO
LVDD
NC
TEST4
TEST1
1BIT
DAC
4FS
DIGITAL
FILTER
DOUT
DIGITAL
OUT
ERROR COERECT
FLAG CONTROL
VCO CLOCK
OSC CONTROL
SLICE LEVEL
CONTROL
SYNC-DETECT
EFM DEMODULATE
EXTERNAL
OUTPUT
CLV
DIGITAL SERVO
CONT4
CONT3
CONT2
CONT1
VDD
PCK
JP–
JP+
TGL
TOFF
DEF1
PDO
VVSS
ISET
VVDD
FR
VSS
EFMO
EFMIN
TEST2
CLV+
CLV–
V/P
HLF
TES
SERVO
COMMAND
2KX8
RAM
M
TA1
/CS
TEST5
0V
0V
12V
3
2
1
IC81
TA7291S
LOADING MOTOR DRIVER
TO DISPLAY PWB
P24 2-A
CNS12
+B
+B
+B
+B
+B
+B
+B
+B
+B
3
1
2
2.9V
0V
0V
+
M–
0V
0V
0V
1.9V
4.8V
0V
0V
2.5V
2.5V
0V
0V
0V
4.8V
0V
0V
0V
0V
0V
0V
4.8V
0V
2.5V
0V
0V
0V
0V
4.8V
2.5V
0V
0V
4.8V
4.8V
2.4V
2.5V
4V
4V
4V
0V
0V
0V
2.4V
0V
2.4V
0V
0V
0V
0V
0V
0V
4.8V
4.8V
0V
2.2V
0V
2.1V
2.2V
4.8V
4.5V
2V
0V
2V
4.5V
0V
0V
CD SIGNAL
CD SIGNAL
11

Related product manuals