EasyManua.ls Logo

Sharp CD-C621H - Page 14

Sharp CD-C621H
24 pages
Print Icon
To Next Page IconTo Next Page
To Next Page IconTo Next Page
To Previous Page IconTo Previous Page
To Previous Page IconTo Previous Page
Loading...
– 25 –
CD-C621H
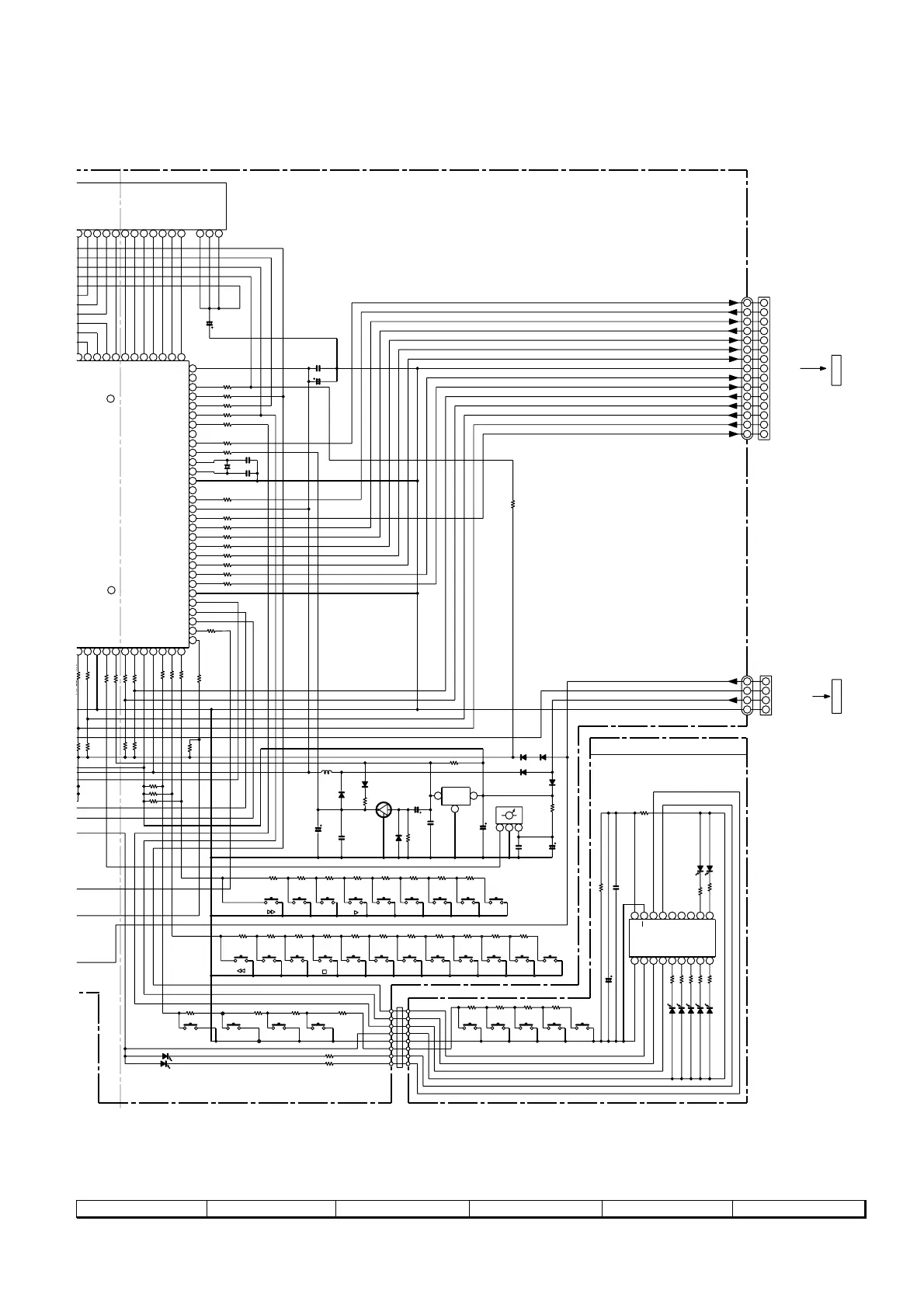
Figure 25 SCHEMATIC DIAGRAM (6/9)
7
8 9 10 11 12
R761 1K
D723
1SS133
R795
4.7K
C723
0.1/50
C710
220/10
R711
4.7K
R751
3.3K
R750
10K
R749
10K
R748
10K
IC701
X0281AW
EM CONTROL
R
OCOMPUTER
R774 1K
R771 1K
R775 1K
R770
1K
R769 1K
XL701
4.19 MHz
R737 1K
R736
1K
R768 1K
R767 1K
R766 1K
R765 1K
R764 1K
R763 1K
R762 1K
R772
1K
R778 1K
R777 1K
R776 1K
Q704
KRC102 M
C713
0.022
D718
1SS133
R797
100K
C712
3.3/50
L702
100µH
D717
1SS133
C711
0.01
R745
1K
C709
0.022
R757
10K
R756
10K
R755
10K
R753
10K
R
754
0K
2
R741 1K
R740 1K
R739 10K
R738 1K
D721
1SS133
D722
1SS133
D720
1SS133
C714
0.022
D719
1SS133
C715
47/25
R780
10K
R742 1K
R744
1K
R743 1K
RS711
1.5K
RS703 470
RS702 470
RS701 470
RS704 470
RS705 470
RD05
2.2K
RD06
3.3K
RD07
3.9K
RD09
6.8K
R787 1K
LED716 SLI342YCJ
R786 1K
LED717 SLI342YCJ
RD02
1.2K
RD01
820
RD03
1.5K
RD04
1.8K
IC703
BU2092F
INPUT/OUTPUT EXPANDER
C718 47/25
C719
0.022
RS712 1.2K
C706
1/50
C722
10/50
RD10
820
SW711
RD12
1.5K
SW712
RD14
2.2K
SW714
RD13
1.8K
SW713
RD15
3.3K
RD11
1.2K
SW716
SW717 SW718 SW719 SW720 SW721
RD16
3.9K
RD17
6.8K
RD18
12K
RD19
22K
RD20
68K
SW715
SW710
RD22
1.2K
RD24
1.8K
RD25
2.2K
SW726 SW725
RD23
1.5K
SW730
SW727
RD28
6.8K
RD21
820
SW722
RD26
3.3K
SW724
RD27
3.9K
SW728
SW729
SW723
BI702
BI703
P27 7 - G
TO CD SERVO PWB
CNP12
CNP806
P23 7 - G
TO POWER PWB
2 3 1
RX701
R798
100
2
3 1
IC704
KIA7042AP
RESET
SWITCH PWB-A4
1 2 3 4
5
6
7
8
9
RS706
470
RS707 470
SW708
SW709
SW707
SW706 SW705
FW702
SW704
SW703
SW701
0
L:DEMOSTART
0
H:ECOSTART
A
Y
CON
5V BACK UP
CD
PTY/TI
SEARCH
TAPEVIDEO
MEMORY/
SET
REC
PAUSE
U/D
SW
VDD
G1
G2
G3
G4
G5
G6
G7
G8
G9
P1
P10
P11
DNO SW
VSS
REMOCON
SYS STOP
O/C SW
PUIN SW
T2 RUN
SPEANA1
SPEANA2
SPEANA3
AVSS
SLD–
SLD+
FRF(DRF)
SQOUT
PCCL
VPP
LCK1
CLK
DO
CD DSP RES
CD DSP WRQ
CD DSP RWC
CD DSP COIN
CD DSP CQCK
RESET
AVDD
X2
X1
VDD
CE
DI
F
F
F
G11
G10
P01
G05
G06
G07
G08
G09
G01
G02
G03
G04
CNS806
D_GND
UN_SW 5V
AC_RLY CON
+5V
KEYIN1
KEYIN2
KEYIN3
Q10
VDD
Q11
Q6
Q5
Q4
Q3
Q2
Q1
Q0
LCK
CLOCK
DATA
VSS
TUNER/
BAND
PCCL
CQ CK(DSP)
CO IN(DSP)
SQ OUT(DSP)
SLD+
RES(DSP)
WRQ(DSP)
RWC(DSP)
DISC NO
OPEN/CLOSE
D_GND
PUIN SW
SLD–
UP/DOWN
DRF(ASP)
TUNING
UP
TUNING
DOWN
REMOTE
SENSOR
1
2
3
+B
+B
+B
+B
OE
Q9
Q7
Q8
+B
+B
+B
+B
DISC
SKIP
OPEN
/CLOSE
DISC3 DISC2
DISC1
+B
+B
+B
11
8 8
POWER
SW702
STATION
TIMER/
SLEEP
+B
+B
VOLUME
UP
VOLUME
DOWN
X-BASS/
DEMO
EQUAL
IZER
PLAY
FF
REV
STOP
CNS12
C707
15P
C708
18P
9
8
1
7
3
5
4
6
2
1
6
9
4
2
5
3
8
7
4
3
2
1
1
2
3
4
LED702
SLI342YCB
LED703
SLI342DCB
LED701
L1154GT4
LED704
SLI342UCB
LED705
SLI342DCB
NIGHT RIDER 1
NIGHT RIDER 2
NIGHT RIDER 3
NIGHT RIDER 4
NIGHT RIDER 5
LED706
SLI342YCB
LED707
L1154GT4
NIGHT RIDER 6
NIGHT RIDER 7
STOP
PLAY
2
52627282930313233343536 373839
10
11
12
13
14
15
10
11
12
13
14
15
101112131415161718
DIMMER
CLOCK
3132
33343536
3738394041
4
2
100
99
98979695
9493929190
8
9
1
1
2
3
4
5
6
7
8
9
10
11
12
13
14
15
16
17
18
19
20
21
22
23
24
25
26
27
28
29
30
30
+B
+B
+B
+B
+B
+B
+B
+B
+B
+B
+B
+B
EON
ASPM
DISPLAY
MODE

Related product manuals