EasyManua.ls Logo

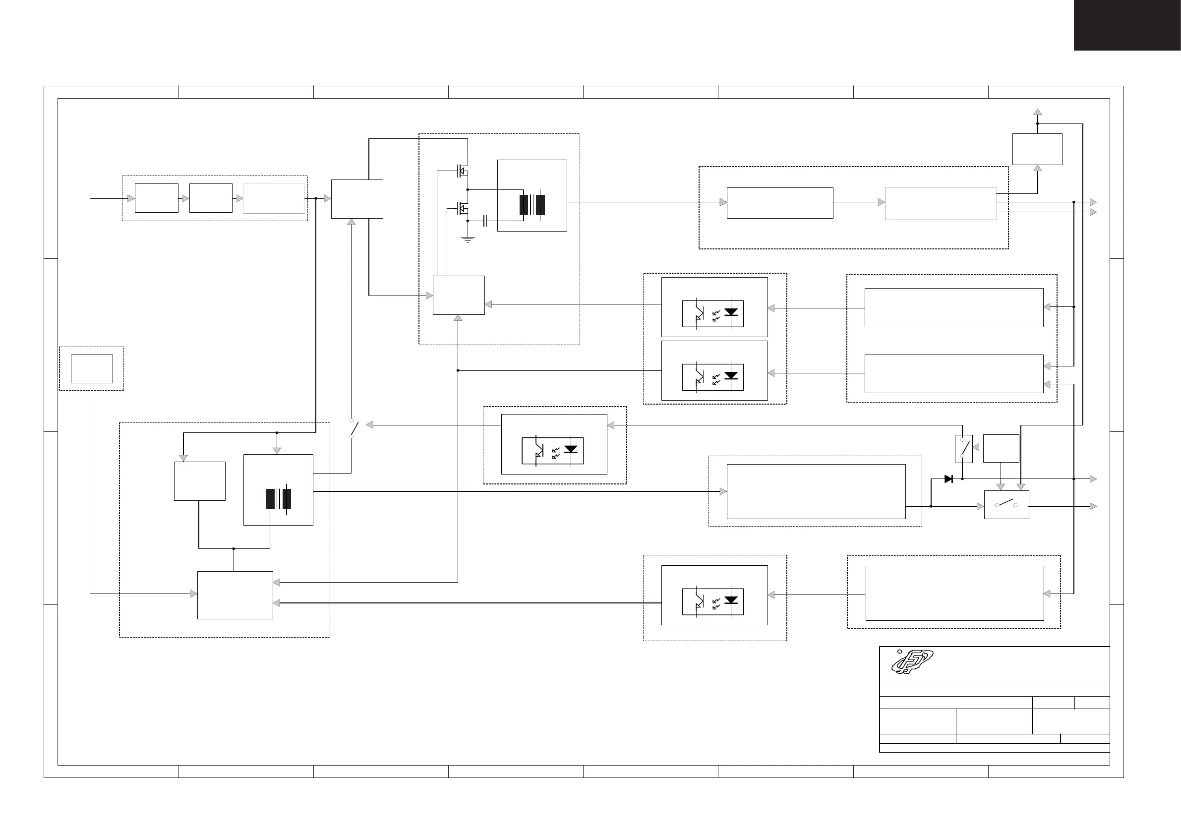
Sharp LC-50LE751V - BLOCK DIAGRAMS

Sharp LC-50LE751V
166 pages
Print Icon
To Next Page IconTo Next Page
To Next Page IconTo Next Page
To Previous Page IconTo Previous Page
To Previous Page IconTo Previous Page
Loading...

Related product manuals