EasyManua.ls Logo

Sharp LC-60G9T - Page 89

Sharp LC-60G9T
108 pages
Print Icon
To Next Page IconTo Next Page
To Next Page IconTo Next Page
To Previous Page IconTo Previous Page
To Previous Page IconTo Previous Page
Loading...
LC-60G9T / LC-70G9T
10 – 7
NAND_D5
NAND_D7
NAND_D4
NAND_D6
NAND_RB#
NAND_D3
NAND_D2
NAND_D0
NAND_D1
FLASH_CE0#
NAND_CLE
NAND_ALE
NAND_WE#
NAND_OE#
NAND_OE#
NAND_CE1#
SD_WP
SD_DET
TL3110
RV2464AI
1
A0
2
A1
3A2
4
GND
5
SDA
6
SCL
7
WP
8
VCC
R3105
4.7K
TL3137
AHC1G08W
123
GND
45
Vcc
NAND_D5
004
TL3114
C3103
0.01u
TL3125
NAND_OE#
004
SD_DET
004
TL3143
SMPOWHOLD
004
TL3122
C3104
0.01u
R3130
0
R3113
4.7K
D+3.3V
010
TL3138
FLASH_CE0#
004
TL3120
TL3117
TL3106
NAND_D6
004
TL3102
TL3123
R3104
47
R3118
4.7K
TL3103
*R3122
47
1
2
3
4
5
6
7
8
TL3101
R3103
4.7K
NAND_D7
004
R3110
47K
TL3108
NAND_WE#
004
TL3119
TL3107
TL3113
TL3109
NAND_RB#
004
TL3126
CPU_OPCTRL3
004
TL3129
TL3142
TL3128
TL3136
TL3135
SCL0_400k
004
EXT_SMPOWHOLD
007
TL3140
TL3134
TL3118
C3112
0.1u
10V
TL3132
R3108
4.7K
R3124
4.7K
*C3110
0.1u
NAND_D0
004
*R3120
1K
TL3131
R3129
0
TL3105
SDA0_400k
004
TL3116
SD_WP
004
TL3124
NAND_CE1#
004
NAND_D2
004
*C3106
0.1u
R3101
4.7K
NAND_D1
004
TL3139
TL3104
TL3133
NAND_D3
004
TL3121
TL3115
TL3127
TL3141
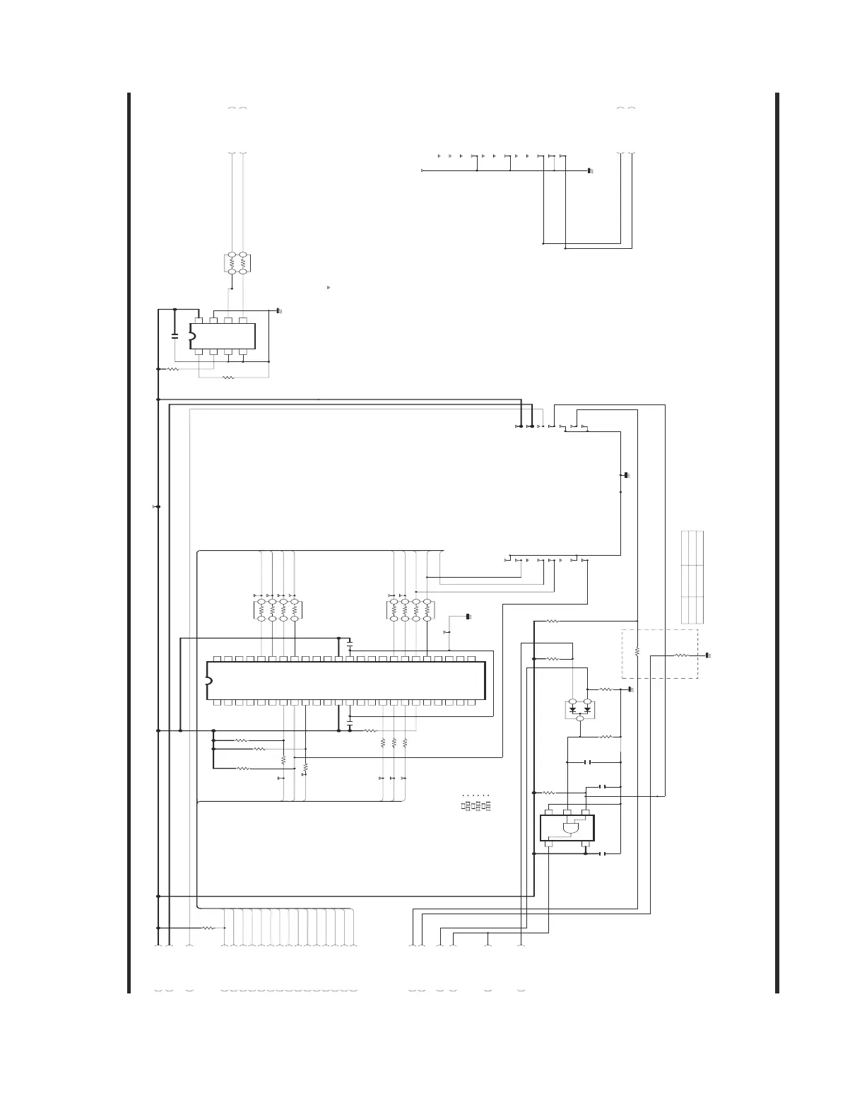
IXD584WJQZ
FLASH
4Gbit
1
NC
2
NC
3
NC
4
NC
5
NC
6
NC
7
R/B#
8
RE#
9
CE#
10
NC
11
NC
12
VCC
13
VSS
14
NC
15
NC
16
CLE
17
ALE
18
WE#
19
WP#
20
NC
21
NC
22
NC
23
NC
24
NC
25
NC
26
NC
27
NC
28
NC
29
I/O0
30
I/O1
31
I/O2
32
I/O3
33
NC
34
NC
35
NC
36
VSS
37
VCC
38
NC
PRE
39
NC
40
NC
41
I/O4
42
I/O5
43
I/O6
44
I/O7
45
NC
46
NC
47
NC
48
NC
NAND_ALE
004
R3139
10
2
1
3
4
*R3109
4.7K
C3102
0.1u
10V
BU+3.3V
010
*R3121
47
1
2
3
4
5
6
7
8
N_CPU_RST
004
TL3111
NAND_CLE
004
NAND_D4
004
TL3112
CPU_LED_PWM1
004
*R3119
4.7K
N_SRESET
007
*R3112
10
*R3107
10
*R3111
10
R3160
4.7K
N_CPU_RST
003
R3132
0
D3104
BAV70
1
2
3
TO_MAIN07(UCOM)
TO MAIN4(CPU)
TO MAIN4(CPU)
TO MAIN4(CPU)
TO MAIN10(POWER SUPPLY)
TO MAIN07(UCOM)
TO MAIN3(HDMI)
Low
HighNAND
Boot from
JIG(NOR)
Boot Config
Low
CPU_OPCTRL3
Low
CPU_LED_PWM1
(MASTER)
SPICA2
MAIN6 (FLASH)
IC3104
IC3102
*IC3103
DUNTKG216WE**
Spansion 1Gbit RH-IXD582WJQZQ
Spansion 2Gbit
RH-IXD583WJQZQ
Spansion 4Gbit
RH-IXD584WJQZQ
0
3.3
0
0
3.1
3.1
0
3.3
3.3
3.0
0
3.3
3.3
3.3
0
3.3
3.3
0
0.1
0.1
3.2
3.3
0
0
2.2
2.2
0
3.3
2.2
0.1
2.2
0.1

Related product manuals