EasyManua.ls Logo

Sharp LC-60LE631M-WH - Chapter 8. Printed Wiring Board Assemblies; Main Unit

Sharp LC-60LE631M-WH
69 pages
Print Icon
To Next Page IconTo Next Page
To Next Page IconTo Next Page
To Previous Page IconTo Previous Page
To Previous Page IconTo Previous Page
Loading...
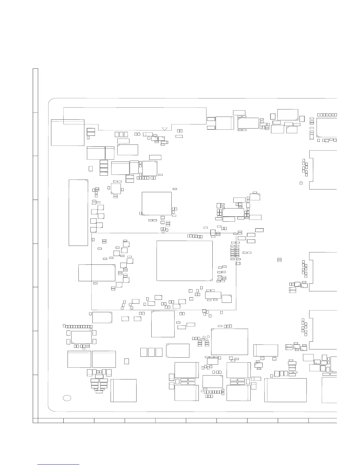
LC-60LE631M/X-WH
8 – 1
CHAPTER 8. PRINTED WIRING
BOARD ASSEMBLIES
[1] MAIN Unit
A
C
B
D
E
F
G
H
2
109
8
7
6
54
3
1
C1118
Q1501
Q1503
Q1504
C1121
Q1506
R3423
D1101
R3428
R3429
R1105
R3430
C9601
IC1101
IC1102
IC1105
Q9601
C9606
R1110
R1111
Q9605
D1502
R1116
R1117
D1504
R3440
C9610
R3441
R3442
R3443
R3444
C1144
R3445
C1145
C9616
C9617
C1147
R1507
R1508
C9618
C9619
R1123
R1128
R1510
D1514
C9620
R1129
R1511
D1516
C9622
R1513
C9623
R1514
D9601
C9625
R1516
C9626
D9602
R1130
C9628
D9604
R1131
C9629
R9601
R9602
C9630
R9609
C9631
C9632
IC9602
C9633
D9610
IC9604
C9634
P2701
P2702
IC9606
P2703
C9637
R9610
R9612
R9614
R9619
C9645
C9646
C9647
R1153
R9624
R9625
R9627
C2701
C2702
R9630
C2704
Q2701
C2705
C2707
R9634
C2709
Q2706
C2710
C2711
C2712
R9641
R9642
R9643
C2719
R9648
R9649
C2720
C2722
C2724
C2725
R9651
C2727
D2704
C2728
C2729
D2705
R2701
R9655
D2706
R9656
R2703
D2707
D2708
R2704
D2709
R2705
R2707
C2730
R2708
C2731
R2709
IC2702
C2732
C2733
IC2703
C2734
IC2704
Q501
C2735
SC2601
C2736
IC2707
C2737
Q503
C2738
C2739
R2711
R2712
R2713
R2716
R2717
C2740
R2718
C2741
R2719
3472C2472C
C2744
R9670
L2601
R9671
L2602
C2746
C2747
L2603
L2604
R2720
L2605
R2721
C3301
C2749
C3302
L2606
R2722
R2723
R9677
R9678
R2724
R9679
R2725
C3306
R2726
C3307
R2727
C3308
R2728
R2729
C2751
C2752
C2753
R9680
C2754
C3501
C2755
C2756
C2757
R2730
C2758
R2731
R2732
C3312
C3314
R2736
R2737
C3317
C3318
C3319
R2740
C3320
R2741
R2742
R2744
R2746
R2747
R2748
R3301
C3329
R2749
C2771
R3302
R3303
C2773
C2774C2775
C2776
R3307
C3330
R2750
IC3301
C3331
R2751
C3332
R2752
IC3303
R2753
R2754
R3501
R3502
R3503
C3337
R3504
R3505
R2759
R3506
R3312
R3507
R3313
R3508
R3314
IC3501
R3509
R3315
IC3502
R2760
R2761
FB505
R2762
R2763
R3510
R2764
R3511
R2765
R3512
R3513
R2767
R3514
C2791
R3515
C3349
C2792
R3516
R3517
R3323
R3518
RDA3301
R3519
R502
R3327
C3350
R2771
R2772
R2773
R2774
R3520
R508
FB1104
R3521
R2776
R3522
R3523
R2777
R3524
R2778
R3331
R2779
R3332
R3527
R3333
R3528
R3529
R2782
R2783
R2784
R3530
R3531
R2785
R3532
R2786
R3533
R2787
R3534
R2788
R3341
R3535
R2789
R3342
R3536
R3537
R3538
R3539
R3346
R3347
R2790
R2793
R3540
R2794
R2795
R3541
R2796
R3542
R3543
R3544
R3545
R3351
R3352
R3546
R3547
R3548
R3354
L1104
R3549
R3355
R3358
SC1501
R3359
SC1502SC1503
FB9603
R3550
R3551
R3552
FB9606
FB9608
C501
C502
R3363
R3364
C504
C505
P2601
R3365
R3366
R3367
R3378
R3379
R3380
R3381
L9601
R3382
L9602
R3383
L9603
R3384
C2601
C2602
R3388
R3389
R3390
X2701
C2610
C2611
R3395
R3396
R3397
R3398
R3399
FB2701
R2601
FB2702
R2602
FB2703
R2603
FB2704
R2607
R2608
FB2709
IC2603
R2801
R2804
FB2710FB2711
R2611
FB2712
D502
D504
C8404
R2625
R2626
R2627
R2628
L2701
R2629
L2702
L2703
L2704
X3301
L2705
L2706
SG1501
SG1502
SG1503
SG1504
R8401
SG1505
SG1506
SG1507
SG1508
SG1509
TP2701
C3419
TP2702
TP2703
TP2704
TP2705
TP2706
SG1510
IC8404
SG1511
SG1512
SG1513
SG1514
SG1515
SG1516
SG1517
SG1518
R3400
SG1519
R3403
R3404
R3405
R3406
C1107
C1108
SG1520
C1109
SG1521
R3409
SG1522
SG1523
SG1524
R3410
C1111
R3411
P9601
C1113
R3413
C1114
R3414
R3415
R3416
Chip Parts Side -A

Related product manuals