EasyManua.ls Logo

Sharp LC-60LE631M-WH - Page 46

Sharp LC-60LE631M-WH
69 pages
Print Icon
To Next Page IconTo Next Page
To Next Page IconTo Next Page
To Previous Page IconTo Previous Page
To Previous Page IconTo Previous Page
Loading...
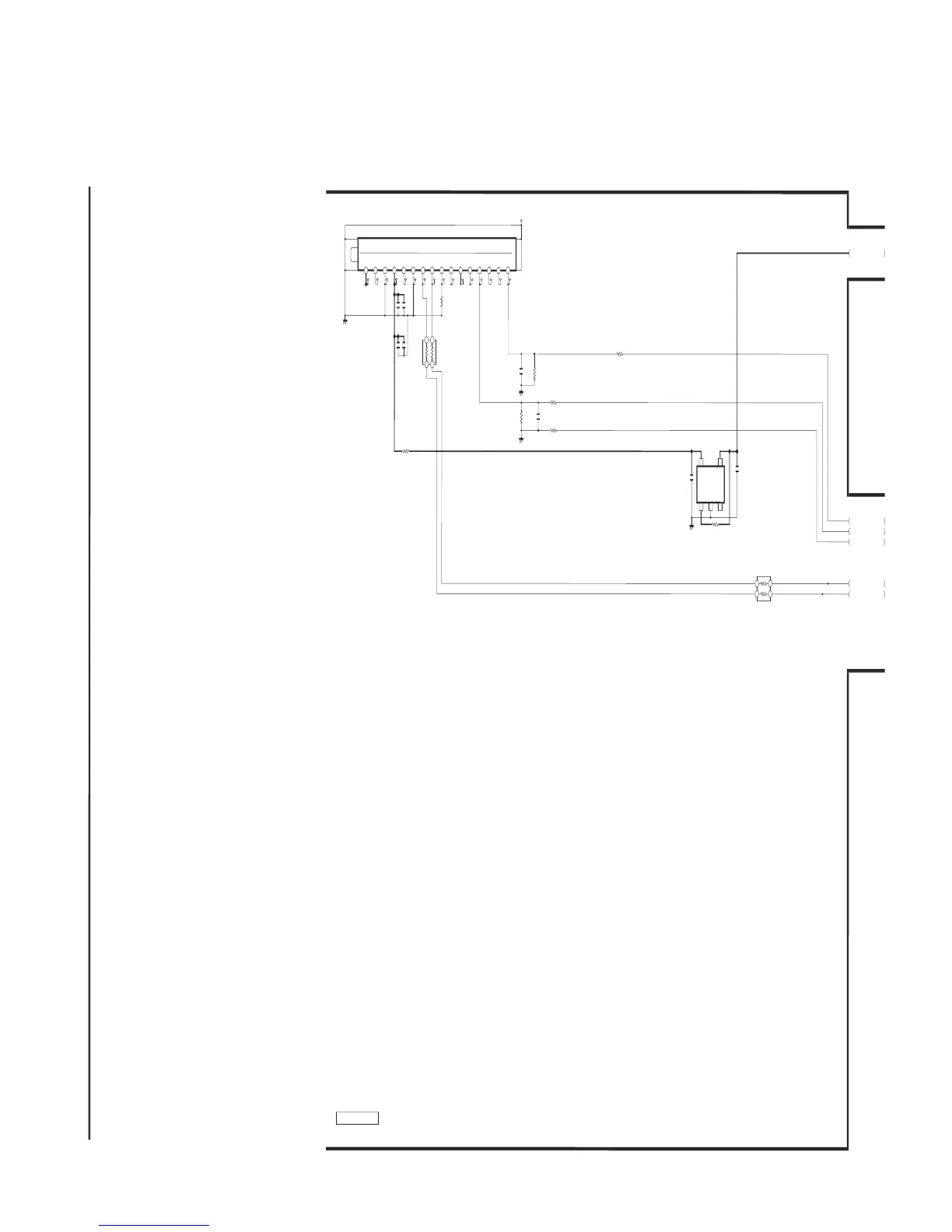
LC-60LE631M/X-WH
9 – 2
[2] MAIN Unit
C1105
10u
10V
KZA616WJQZ
*
T
L
1
1
1
1
C1104
10u
10V
KZA616WJQZ
C1143
4.7u
10V
KZA067WJ
*
T
L
1
1
1
7
B5.6V
*
T
L
1
1
0
8
*R1106
0
SIF-
C1137
22P
50V
S170B50U
1
ON/OFF
2
VSS
3
NC
4
VIN
5
VOUT
TUNERSDA
R1108
75
TQ
1/8W
C1102
10u
10V
KZA616WJQZ
TUNERCVBS
C1101
0.1u
25V
*
T
L
1
1
1
0
*
T
L
1
1
1
3
*
T
L
1
1
0
9
TL1129
SIF+
R1104
0
1/8W
C1116
10P
C1142
4.7u
10V
KZA067WJ
TUNERSCL
R1126
2.2K
*TU1103
QA064WJQZ
1
ANT+5V
2
NC
3
GND
4
+B1
(5V)
5
RFAGC
6
GND
7
SDA
8
SCL
9
AS
10
DIF+
11
DIF-
12
IFAGC
13
SIF
14
NC
15
NC
16
VIDEO
*
T
L
1
1
1
6
*
T
L
1
1
1
5
*
T
L
1
1
1
2
*
T
L
1
1
0
7
*
T
L
1
1
0
5
*
T
L
1
1
0
4
*
T
L
1
1
0
3
*
T
L
1
1
0
1
*
T
L
1
1
0
6
*
T
L
1
1
0
2
R1152
33K
R1141
0
R1134
0
R1151
0
*R1150
0
(A-TV)
2
1
3
4
R1119
100
2
1
3
4
TUNER5V250mA
TOMAIN10(POWER)
TOMAIN4(CPU)
1.5J(2011.4.14)
Digital
Analog
N
C
N
CSIFAUDI
O VIDEO
N
CNCNC
Analog2in1:RTUNQA064WJQZ
DTV(Australia):RTUDAA062WJQZ
DTV(Taiwan):RTUDAA063WJQZ
V
B
LC-60LE631M/X
MAIN1(TUNER)
IC1104
(QPWBXF904WJZZ)
DUNTKF904FM**

Related product manuals