EasyManua.ls Logo

Sharp SJ-WS320TS - Page 13

Sharp SJ-WS320TS
54 pages
Print Icon
To Next Page IconTo Next Page
To Next Page IconTo Next Page
To Previous Page IconTo Previous Page
To Previous Page IconTo Previous Page
Loading...
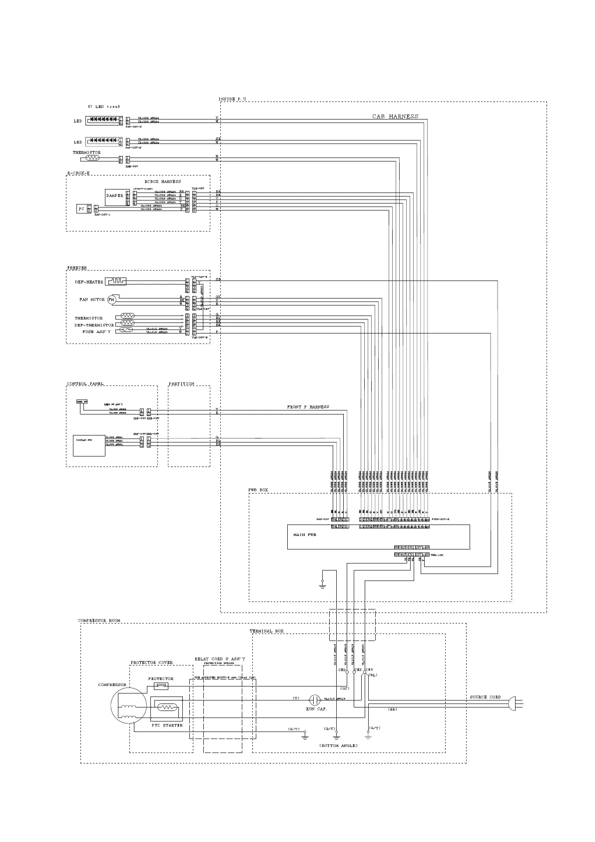
SJ-WS320T-S
13
2) SJ-WP320T

Related product manuals