EasyManua.ls Logo

Sidewinder 5000 ESP - Negative-Triggered, Relay Driven Systems (Type B)

Default Icon
32 pages
Print Icon
To Next Page IconTo Next Page
To Next Page IconTo Next Page
To Previous Page IconTo Previous Page
To Previous Page IconTo Previous Page
Loading...
© 2000 Directed Electronics, Inc. Vista, CA 9
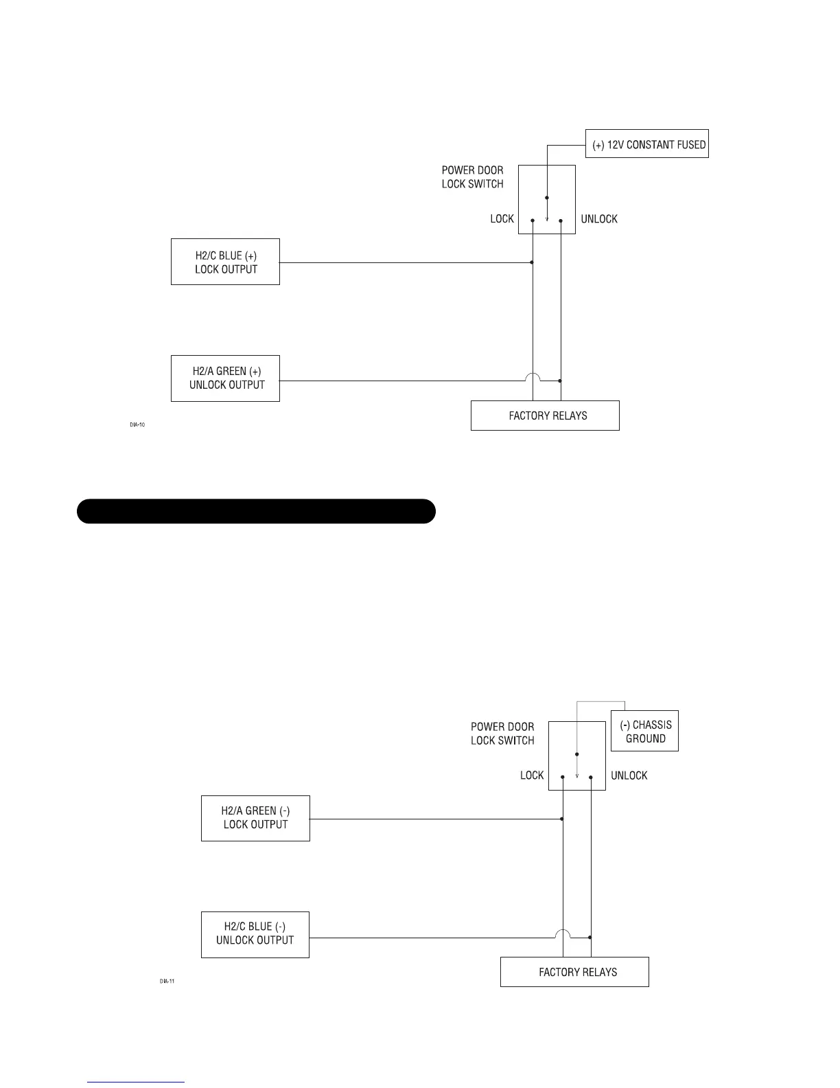
IMPORTANT! Remember that the functions of these wires are reversed between Type A and Type B!
This system is common in many Toyota, Nissan, Honda, and Saturn models, as well as Fords with the keyless-
entry system (some other Fords also use Type B).
The switch will have three wires on it, and one wire will test ground all the time. One wire will pulse (-) when
the switch locks the doors, and the other wire will pulse (-) when the switch unlocks the doors. This type of
system is difficult to mistake for any other type.
type B: (-) pulses from the switch to the factory relays