EasyManua.ls Logo

Siemens LFS1 Series

Siemens LFS1 Series
40 pages
To Next Page IconTo Next Page
To Next Page IconTo Next Page
To Previous Page IconTo Previous Page
To Previous Page IconTo Previous Page
Loading...
44 ซ.บรมราชชนนี 70 ถ.บรมราชชนนี ศาลาธรรมสพน์ ทวีวฒนา กทม. 10170.
website: https://www.add-furnace.com/ โทร: 02-888-3472
Line ID: @add11 Wechat ID: add0883001122
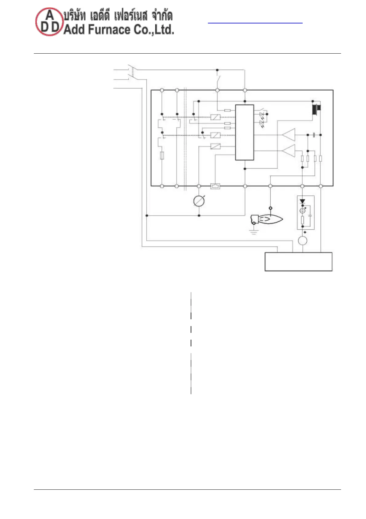
Connection diagram and internal diagram
LFS1.2 with QRA2M /
L
HS
QRA10M
N
T / B
PE
12
10
6
1
LFS1.2...
EK
FR
fr1
fr2
HR
LED
hr1
Si
11
9
7
BCI
2
3
QRA2M
4
5
0...10 V
ION
Q
R
A
1
0
M
31
GN/YE BU BN
BK
AGK30
7782a14/0418
Key
BCI
Communication interface
HS
All-polar main switch
(Burner Communication Interface)
ION
Ionization probe
EK
Lockout reset button (internal)
LED
Internal LED (three-colored)
FR
Internal flame relay
QRA
UV flame detector
fr1
Flame relay NO contact
Si
Internal fuse
fr2
Flame relay NC contact
T/B
Flame signal amplifier test mode switchover
HR
Internal auxiliary relay (test mode switchover)
(QRA, RAR9: only required when replacing with
hr1
Auxiliary relay NO contact
LEC1)
0...10 V
Voltage output for outputting flame signal strength
1…31
Number of terminals in plug-in base AGK11.7
+
Terminal marking on QRA
Connecting wire colors of AGK30
BU
Blue
BN
Brown
GN/YE
Green/yellow
BK
Black
25/40
Building Technologies CC1N7782en 18.04.2018

Related product manuals