EasyManua.ls Logo

Sime ECOMAXI VB 200 - Page 49

Sime ECOMAXI VB 200
Print Icon
To Next Page IconTo Next Page
To Next Page IconTo Next Page
To Previous Page IconTo Previous Page
To Previous Page IconTo Previous Page
Loading...
10
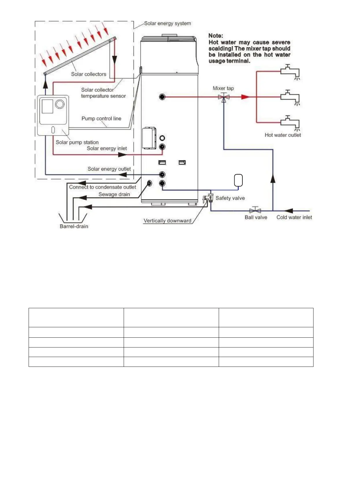
Fig.6 Pipeline system connection
1. When installing the product, the safety valve must be installed in the direction of the water flow.
Otherwise the safety valve would not work properly.
2. User should install the expansion vessel as the picture above. Install the expansion vessel according
to the volume of hot water in the system and the storage temperature. See the table below as a
guideline with the volumes of the recommended expansion vessels.
Expansion vessel
Model
Recommended
expansion vessel (litres)
Max working pressure
MPa
ECOMAXI VB 300 S
18
0.8
ECOMAXI VB 300
18
0.8
ECOMAXI VB 200 S
12
0.8
ECOMAXI VB 200
12
0.8
ATTENTION
Do not use iron pipe to install the appliance. The water pipeline system should adopt new pipes that
can meet drinking water
standards,
such as
CPVC/PPR
pipe or PB. Please do not use smelly PVC pipe.
Install the water pipes, connectors and other parts according to above figure. If the installation
environment isunder 0
,
all pipes shouldbe with insulation treatment.
Please keep the condensate water outlet and safety valve outlet clean and unblocked.
●Condensing pipe should be able to drain water smoothly, condensing pipe must be installed from high
to low,
without turning upward.
Expansion vessel

Other manuals for Sime ECOMAXI VB 200

Related product manuals