EasyManua.ls Logo

Simplex 2120 - Cabinet Wiring Diagrams

Simplex 2120
40 pages
Print Icon
To Next Page IconTo Next Page
To Next Page IconTo Next Page
To Previous Page IconTo Previous Page
To Previous Page IconTo Previous Page
Loading...
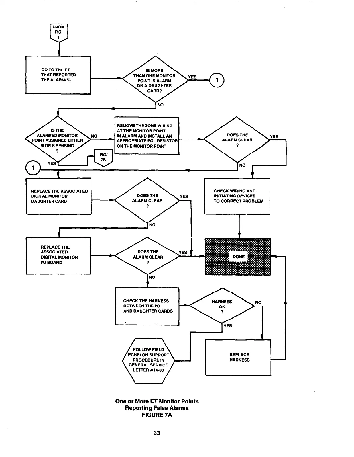
FROM
r-l
FIG.
GO TO THE ET
THAT REPORTED
THAN ONE MONITOR
THE ALARM(S)
POINT IN ALARM
REMOVE THE ZONE WIRING
AT THE MONITOR POINT
IN ALARM AND INSTALL AN
ON THE MONITOR POINT
REPLACE THE ASSOCIATED
DIGITAL MONITOR
DAUGHTER CARD
I
REPLACE THE
I
CHECK WIRING AND
INITIATING DEVlCES
TO CORRECT PROBLEM
ASSOCIATED
DIGITAL MONITOR
ALARM CLEAR
l/O BOARD
CHECK THE HARNESS
BETWEEN THE I10
AND DAUGHTER CARDS
FOLLOW FIELD
PROCEDURE IN
GENERAL SERVICE
LETTER #14-83
REPLACE
HARNESS
One or More ET Monitor Points
Reporting False Alarms
FIGURE 7A
33
firealarmresources.com

Other manuals for Simplex 2120

Related product manuals