EasyManua.ls Logo

Sinclair ASC-18A - Page 115

Sinclair ASC-18A
264 pages
Print Icon
To Next Page IconTo Next Page
To Next Page IconTo Next Page
To Previous Page IconTo Previous Page
To Previous Page IconTo Previous Page
Loading...
DC INVERTER U-MATCH AIR CONDITION MAINTENANCE
109
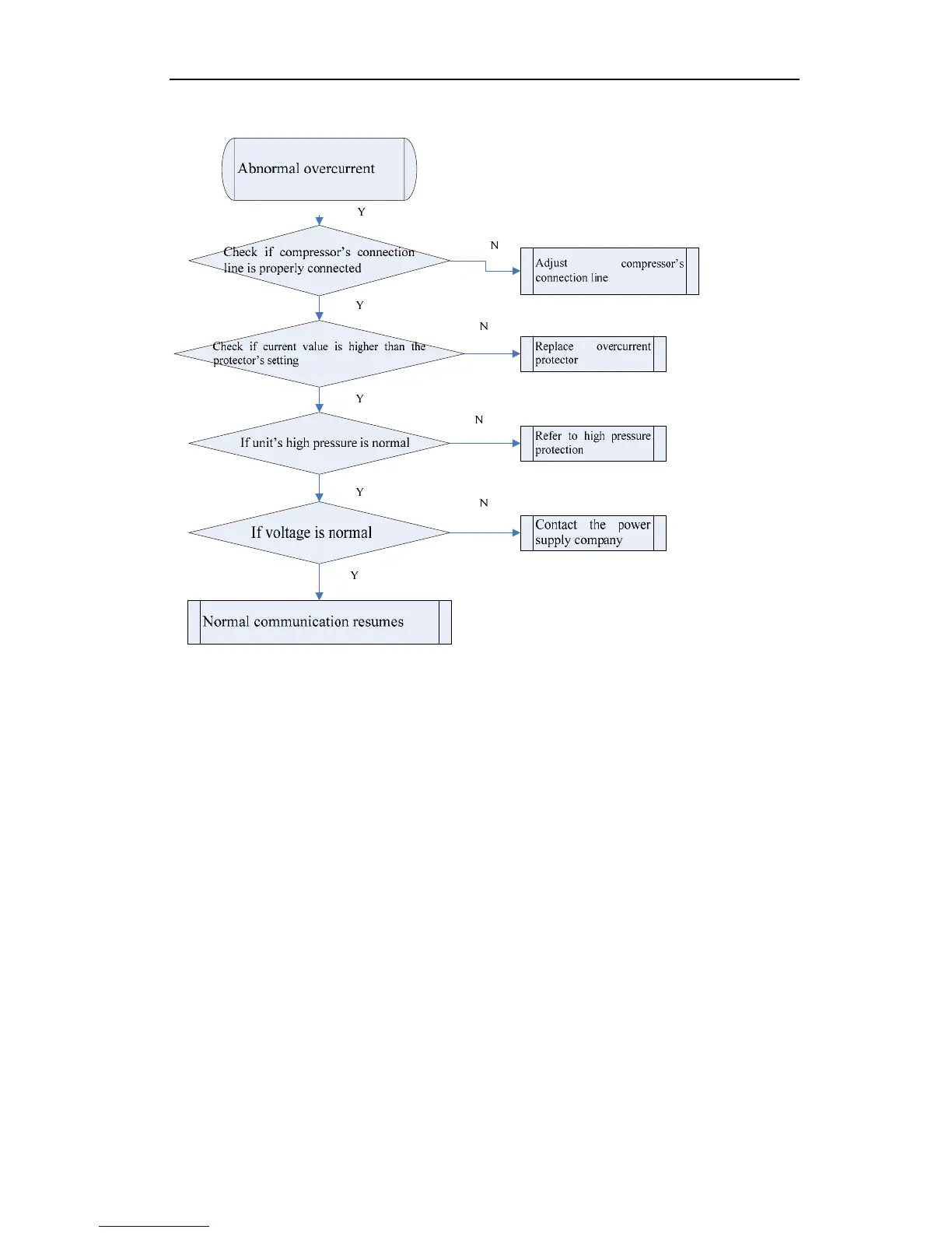
Malfunction display: E5 Compressor Overheat

Related product manuals