EasyManua.ls Logo

Sinclair ASC-18A - Page 143

Sinclair ASC-18A
264 pages
Print Icon
To Next Page IconTo Next Page
To Next Page IconTo Next Page
To Previous Page IconTo Previous Page
To Previous Page IconTo Previous Page
Loading...
DC INVERTER U-MATCH AIR CONDITION MAINTENANCE
137
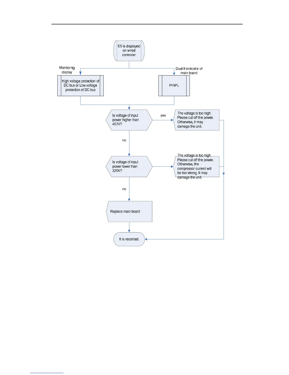
Voltage protection of DC bus

Related product manuals