EasyManua.ls Logo

Sinclair ASGE-18AI - Page 116

Sinclair ASGE-18AI
264 pages
Print Icon
To Next Page IconTo Next Page
To Next Page IconTo Next Page
To Previous Page IconTo Previous Page
To Previous Page IconTo Previous Page
Loading...
DC INVERTER U-MATCH AIR CONDITION MAINTENANCE
110
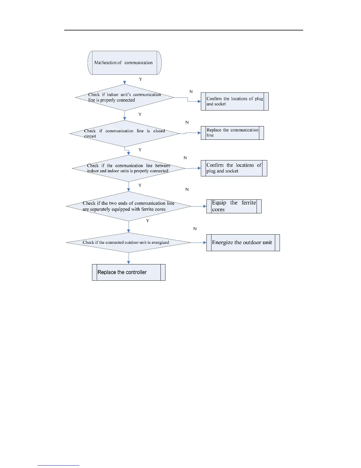
Malfunction display: E6 Communications Failure

Related product manuals