EasyManua.ls Logo

Sinclair ASGE-18AI - DC Busbar Undervoltage Protection

Sinclair ASGE-18AI
264 pages
Print Icon
To Next Page IconTo Next Page
To Next Page IconTo Next Page
To Previous Page IconTo Previous Page
To Previous Page IconTo Previous Page
Loading...
DC INVERTER U-MATCH AIR CONDITION MAINTENANCE
132
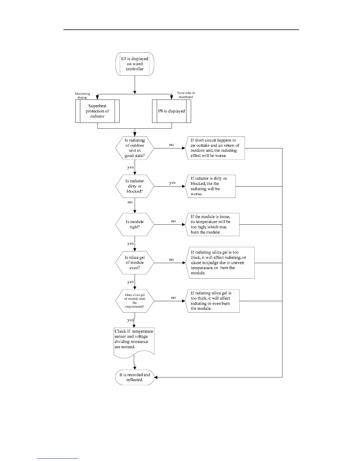
Radiator overheat protection

Related product manuals